一、总量维度如何看内需板块?
如图1所示,过往来看,财政发力,广义赤字率上行,PPI大概率会上行、A股的ROE也会有显著提升,从而对指数和经济周期类资产形成推动力。
在年初《格局正在起变化》的报告中,我们提到2024年随着广义赤字率结束三年收缩,对PPI、ROE和经济周期类资产都可能起到托底效果。
但是,总量维度,如果要看到PPI和ROE带动内需板块进入β上行的趋势,可能还需要广义财政赤字率的更多变化。
首先,怎样力度的广义财政赤字率提升能够带来PPI和ROE的趋势上行?06-07年全球经济复苏,中美补库存共振,广义赤字率上升接近6个百分点;08-09年四万亿计划,广义赤字率上升接近5个百分点;16年棚改货币化+供给侧改革,广义赤字率上升接近10个百分点;19-20年疫后特别国债刺激,广义赤字率上升5个百分点。按照2024年的已有规划,广义赤字率的上升幅度大约在2个百分点。


其次,可能有越来越多的广义财政被用于非实体项目投资。例如,河南在6月发行的新增专项债520亿元,没有披露“一案两书”和募投项目具体投向,募集资金用途仅简单描述为用于地方政府投资项目,市场预期可能被用于借新还旧,化解存量债务。而截至7月26日,这类专项债新增金额为2297亿元,而新增专项债披露发行总金额为17773亿元,占比达到了12.9%。因此,最终反映在中游产业层面,虽然今年广义赤字率结束了连续三年的下行,但是螺纹钢的表观需求和沥青的开工率等代表事物工作量的指标仍然比较弱。


二、结构上看,如何寻找可持续性强的内需板块?
在广义财政进一步发力之前,预计PPI对内需板块整体的ROE和股价更多是托底效果,β性质的内需机会仍然需要等待。但是,我们可以寻找一些内需板块中的α,这其中的重点可能在于财政资金重点支持的领域。
(一)电网投资:国网投资预算首超6000亿元,同比增速13.4%
今年以来,电网投资规模超预期,其中,1-6月电网基本建设投资完成额2540亿元,同比增长23.66%。同时,近期国网上调投资预算,南网推进大规模设备更新,叠加新型电力建设等政策密集催化,特高压、配网等电网重点投资领域有望维持较高景气度。
7月26日,据新华网,国家电网年中会议上调投资预算,2024年电网投资将首次超过6000亿元,同比新增711亿元,同比增速13.4%。新增投资主要用于特高压交直流工程建设、加强县域电网与大电网联系、电网数字化智能化升级。南方电网称,将全面推进电网设备大规模更新,预计2024年至2027年,大规模设备更新投资规模将达到1953亿元。
其中,2024年年中将增加投资40亿元,全年投资规模达到404亿元,力争到2027年实现电网设备更新投资规模较2023年增52%。此外,7月25日,国家发展改革委、国家能源局、国家数据局联合印发《加快构建新型电力系统行动方案(2024-2027年)》,提出重点开展电力系统稳定保障行动、大规模高比例新能源外送攻坚行动、电动汽车充电设施网络拓展行动等9项专项行动。


(二)半导体:国家大基金三期于5月正式注册成立,3440亿注册资本超过前两期之和,将着力支持国产替代和AI算力
一方面,大基金三期注册资本达3440亿元,高于前两期之和(987亿元&2042亿元),代表着对半导体链条更大的资金支持力度;另一方面,大基金三期将对制造、材料、设备、零部件等“卡脖子”领域,以及与AI相关的算力芯片、HBM等均形成支持,同时促进“国产替代”和“AI浪潮”发展。

(三)创新药补贴
近期生物医药产业支持政策密集发布。7月5日,国务院常务会议审议通过《全链条支持创新药发展实施方案》;7月30日,上海市发布《上海发文支持生物医药产业全链条创新发展》,围绕“研发+临床+注册审评+应用+产业化”全链条的关键环节,加大资金支持力度。
本轮政策的看点在于更细分方向的补贴力度。以上海政策为例,主要细则如下:
创新药研发支持:对上海市的注册申请人开展国内Ⅰ期、Ⅱ期、Ⅲ期临床试验并实现产出的1类新药,按照规定对不同阶段择优给予不超过研发投入的40%,最高分别1000万元、2000万元、3000万元支持;对其中仅需完成早期临床试验、确证性临床试验的细胞与基因治疗1类新药,按照规定择优给予最高分别1500万元、3000万元支持。每个单位每年累计支持金额最高1亿元。
创新医疗器械支持:对进入国家和上海市创新医疗器械特别审查程序的产品,按照规定给予最高300万元支持;以上产品首次取得注册证并落地生产的,按照规定再给予不超过研发投入的40%,最高800万元支持。每个单位每年累计支持金额最高3000万元。
创新产品医保支付支持:对于国家医保谈判药品和创新医疗器械涉及的诊疗项目,实行医保预算单列支付、在DRG/DIP改革中单独支付;对符合条件的高价值创新医疗器械、创新医疗服务项目,在DRG/DIP改革中独立成组、提高支付标准、不受高倍率病例数限制。对符合规定的“新优药械”产品,及时研究纳入医保支付范围。

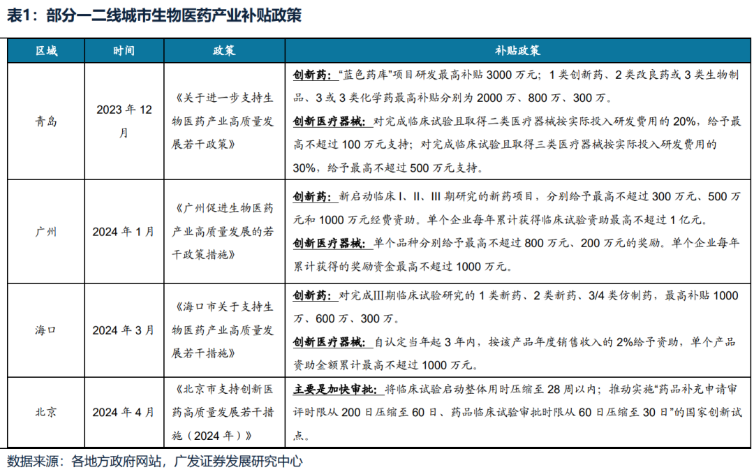
除上海以外,过去一个阶段还有多地推出过类似的医药生物产业补贴:

(四)设备更新和以旧换新
这轮设备更新&以旧换新政策定位高(中央财经委研究部署),政策出台脉络为:23年底中央经济工作会议提及→24年2月中央财经委员会进一步研究→3月国常会正式出台行动方案。
3月后政策加速落地,其中7月《关于加力支持大规模设备更新和消费品以旧换新的若干措施》(3000亿)、国务院国资委讲话(未来5年央企设备更新改造总投资3万亿)明确了具体金额。

其中,7月出台的《关于加力支持大规模设备更新和消费品以旧换新的若干措施》提供3000亿特别国债支持,并明确了农机、内河船、电梯、重卡、新能源公交、家电等行业的补贴细则,将对上述行业下半年的需求形成拉动。
具体来看,7月政策力度颇大:
(1)中央资金支持,鼓励地方迅速把钱花出去,专项资金不得挪用。3000亿左右资金分拆来看:发改委牵头安排1480亿;直接向地方安排1500亿,按9:1原则央地共担;财政部通过原有渠道安排200亿;此外还有75亿中央资金。3000亿左右资金将在8月底前全部下达,年底前未用完额度将收回中央。
(2)设备更新项目扩大,主要支持低碳化、高端化升级。支持领域新增“能源电力、老旧电梯”;支持项目扩大至“重点行业节能降碳和安全改造”;
(3)降低资金申报门槛,提高补贴力度。不再设置“项目总投资不低于1亿元”要求,支持中小企业;支持由贴息变为补贴;家电折扣率提升到15%-20%;贷款贴息比例从1个百分点提高到1.5个百分点等。

1.设备更新哪些弹性更大?
一个自上而下的观察思路是:对比哪些行业近十年CAPEX最为不足,也就代表着最迫切的更新/以旧换新需求。我们挑选典型公司来看,近十年CAPEX持续收缩的行业为:农机、内河船、新能源公交。

2.家电:24年下半年空调销售下滑预期有望得到扭转
当前市场对家电的担忧主要一方面是内销调整,订单季节性转淡,另一方面是随着后续海外经济下行,出口增速可能会放缓,而这在三季度空调、冰箱的排产情况逐步下滑得到验证。
但随着7月24日国家发展改革委、财政部印发《关于加力支持大规模设备更新和消费品以旧换新的若干措施》,消费品以旧换新政策的推出,根据广发家电组在《中央加力支持以旧换新,家电补贴力度超预期》中的测算,假设本次中央支持资金100~400亿元、平均补贴幅度15%~20%,政策影响有望带动行业全年额外同比增长1.2%~9.8%。

3.汽车:政策补贴助力下,终端需求下滑压力有望得到缓解
虽然欧美市场提高电动汽车关税,短期对中国汽车出口形成压力,但随着汽车以旧换新补贴下,终端需求下滑压力有望得到缓解。2024年4月26日,商务部、财政部等7部门关于印发《汽车以旧换新补贴实施细则》,根据广发汽车组在《汽车行业 2024 年中期策略:双轮驱动下的需求依然值得期待》中的测算,本次政策单车补贴力度大于历史上的三次燃油车购置税优惠政策,预计对24年乘用车销量的刺激弹性或为5-10%。

(五)地产和地产链:一个潜在需要观察的方向,取决于地方收储资金的使用进展
2024年二季度货币政策执行报告重点提到“支持住房租赁产业可持续发展”,保障性住房再贷款合计3000亿元,截至6月末,金融机构发放的租赁住房贷款余额为247亿元,租赁住房贷款支持计划余额为121亿元,仅使用了4%的额度。

综上,资金有重点支持、且可能具备一定持续性的内需板块包括但不限于:电网投资、半导体国产替代、创新药、设备更新、以旧换新。资金有重点支持、但是资金使用节奏较慢,需要观察更多模式变化的是房地产收储。
三、本周重要变化
注:本章如无特别说明,数据来源均为wind数据。
(一)中观行业
1.下游需求
房地产:截至8月10日,30个大中城市房地产成交面积累计同比下降34.40%,30个大中城市房地产成交面积月环比下降16.50%,月同比下降15.34%,周环比下降29.91%。1-6月房地产新开工面积3.80亿平方米,累计同比下降23.70%,相比1-5月增速上升0.50%;6月单月新开工面积0.79亿平方米,同比下降21.89%;1-6月全国房地产开发投资52528.83亿元,同比名义下降10.10%,相比1-5月增速下降0.00%,6月单月新增投资同比名义下降7.41%;1-6月全国商品房销售面积4.7916亿平方米,累计同比下降19.00%,相比1-5月增速上升1.30%,6月单月新增销售面积同比下降13.77%。
汽车:乘用车:7月1-31日,乘用车市场零售172.9万辆,同比去年同期下降2%,较上月同期下降2%,今年以来累计零售1,156.8万辆,同比增长2%;7月1-31日,全国乘用车厂商批发195.6万辆,同比去年同期下降5%,较上月同期下降10%,今年以来累计批发1,370.8万辆,同比增长4%。新能源:7月1-31日,乘用车市场新能源零售87.9万辆,同比去年同期增长37%,较上月同期增长3%,今年以来累计零售499.1万辆,同比增长34%;7月1-31日,全国乘用车厂商新能源批发95.5万辆,同比去年同期增长30%,较上月同期下降3%,今年以来累计批发557.5万辆,同比增长30%。
2.中游制造
钢铁:螺纹钢现货价格本周较上周跌0.43%至3214.00元/吨,不锈钢现货价格本周较上周跌0.90%至13929.00元/吨。截至8月9日,螺纹钢期货收盘价为3277元/吨,比上周下降3.02%。钢铁网数据显示,7月下旬,重点统计钢铁企业日均产量197.89万吨,较7月中旬下降2.83%。6月粗钢累计产量9160.70万吨,同比上升0.20%。
化工:截至8月8日,中国化工产品价格指数为4540,较上周下降1.1%,合成氨价格指数2394,较上周下降0.7%;截至8月9日,沥青期货结算价为3590元/吨,较上周下降0.8%。
3.上游资源
国际大宗:WTI本周涨4.52%至76.84美元,Brent涨2.45%至79.46美元,LME金属价格指数跌0.44%至3843.50,大宗商品CRB指数本周涨2.16%至275.96,BDI指数上周跌0.30%至1670.00。
铁矿石:本周铁矿石库存下降,煤炭价格下跌。秦皇岛山西优混平仓5500价格截至2024年8月5日跌0.28%至850.00元/吨;港口铁矿石库存本周下降0.30%至15046.00万吨;原煤6月产量上升5.61%至40538.20万吨。
(二)股市特征
股市涨跌幅:上证综指本周下跌-1.48,行业涨幅前三为公用事业(-1.60%)、交通运输(-2.31%)、煤炭(0.45%);跌幅前三为综合(-0.73%)、轻工制造(0.82%)、社会服务(0.62%)。
动态估值:A股总体PE(TTM)从上周14.50倍下降到本周14.24倍,PB(LF)从上周1.38倍下降到本周1.35倍;A股整体剔除金融服务业PE(TTM)从上周19.88倍下降到本周19.50倍,PB(LF)从上周1.83倍下降到本周1.79倍。创业板PE(TTM)从上周30.57倍下降到本周29.75倍,PB(LF)从上周2.58倍下降到本周2.51倍;科创板PE(TTM)从上周的43.67倍下降到本周42.65倍,PB(LF)从上周2.79倍下降到本周2.73倍;沪深300 PE(TTM)从上周11.49倍下降到本周11.30倍,PB(LF)从上周1.24倍下降到本周1.22倍;行业角度来看,本周PE(TTM)分位数扩张幅度最大的行业为房地产、食品饮料、建筑材料。PE(TTM)分位数收敛幅度最大的行业为非银金融、国防军工、电子;此外,从PE角度来看,申万一级行业中,煤炭、建筑材料、汽车估值高于历史中位数。其中,电力设备、建筑装饰、美容护理、传媒、通信等行业估值低于历史10分位数;本周股权风险溢价从上周2.90%上升到本周2.95%,股市收益率从上周5.03%上升至本周5.13%。
融资融券余额:截至8月8日周四,融资融券余额14247.17亿元,较上周下降0.58%。
北上资金:本周北上资金净买入32.19亿元,上周净买入-114.17亿元。AH溢价指数:本周A/H股溢价指数下降到147.65,上周A/H股溢价指数为148.62。
(三)流动性
8月4日至8月10日期间,央行共有5笔逆回购到期,总额为7810.5亿元;4笔逆回购,总额为212.9亿元;公开市场操作净回笼(含国库定存)共计7597.6亿元。
截至2024年8月9日,R007本周上升5.43BP至1.8747%,SHIBOR隔夜利率上升10.80BP至1.7780%;期限利差本周下降0.50BP至0.7424%;信用利差下降0.42BP至0.2501%。
(四)海外
美国:本周一公布7月ISM非制造业PMI51.4%,前值48.8%。本周二公布6月商品贸易差额季调-97,352百万美元,前值-99,843百万美元。本周四公布6月消费信贷季调5,078,397.2百万美元,前值5,069,462.76百万美元。
欧元区:本周一公布7月综合PMI50.2%,前值50.9%。
英国:本周一公布7月综合PMI52.8%,前值52.3%。
日本:本周一公布7月综合PMI52.5%,前值49.7%。
海外股市:标普500上周跌0.04%收于5344.16点;伦敦富时跌0.08%收于8168.10点;德国DAX涨0.35%收于17722.88点;日经225跌2.46%收于35025.00点;恒生涨0.85%收于17090.23点。
(五)宏观
CPI:中国7月CPI当月同比0.5%。
PPI:中国7月PPI当月同比-0.8%
进出口:中国7月出口当月同比7%,中国7月进口当月同比7.2%。
四、下周公布数据一览
下周看点:中国7月社会融资规模、英国6月失业率季调、美国7月核心PPI季调同比、英国7月CPI环比、欧元区6月工业生产指数同比、美国7月CPI季调同比、中国7月工业增加值、中国7月固定资产投资累计同比、日本6月工业生产指数同比、英国第二季度GDP(初值)季调同比、美国7月零售销售同比、欧元区6月贸易差额。
8月12日周一:中国7月社会融资规模
8月13日周二:英国6月失业率季调、美国7月核心PPI季调同比
8月14日周三:英国7月CPI环比、欧元区6月工业生产指数同比、美国7月CPI季调同比
8月15日周四:中国7月工业增加值、中国7月固定资产投资累计同比、日本6月工业生产指数同比、英国第二季度GDP(初值)季调同比、美国7月零售销售同比
8月16日周五:欧元区6月贸易差额
五、风险提示
全球经济下行超预期;海外政策及加息节奏不确定,带来全球流动性恶化风险;中国货币及财政政策的出台时间及形式不确定,经济复苏力度低于预期。
本文转载自微信公众号“晨明的策略深度思考”,作者:广发策略 ;智通财经编辑:徐文强。