智通财经APP获悉,据港交所1月23日披露,浙江迦智科技股份有限公司(简称:迦智科技)向港交所主板递交上市申请书,中金公司为其独家保荐人。

公司简介
招股书显示,迦智科技是全球通用智能移动机器人专家,致力于实现机器人在不同环境、不同行业、不同任务下的全场景应用。根据灼识咨询的资料,截至2026年1月16日,以订单额计,公司已成为全球前十大智能移动机器人公司。于工业智能移动机器人领域,根据灼识咨询的资料,以订单额计,公司已成为全球前五大公司及中国前三大公司。
根据灼识咨询的资料,公司是全球少数具备全栈式自主研发技术的通用智能移动机器人解决方案企业之一。公司的所有产品及解决方案均构建于统一的核心技术平台之上。该平台集成了多模态感知、自主研发的4C核心技术架构及可扩展的软硬件栈。
该平台可于复杂环境中实现可靠运行、高精度空间感知及移动控制,以及大规模集群调度。这一共享技术基础使公司能够快速开发及商业化涵盖AMR、叉取式机器人、室外移动机器人及移动操作机器人等在内的多元化智能移动机器人产品组合。公司的核心技术持续泛化并外延,其在不同机器人形态中展现出强大的适应性,在包括具身智能机器人在内的各种机器人市场有着巨大的应用潜力。
迦智科技具备强大的商业化能力,可支持智能移动机器人、集成系统及行业专用解决方案的大规模交付与部署。根据灼识咨询的资料,我们是全球少数能够在超过2,500台机器人的大规模集群中部署通用智能移动机器人解决方案的企业之一。
截至2026年1月16日,迦智科技为包括电子、汽车、半导体、新能源、商业及制药等多个领域的数百个客户交付多元化解决方案,并为具身智能下游企业提供系列产品及解决方案。截至迦智科技,公司的机器人已在中国、日本、韩国、东南亚、北美及欧洲等20余个国家及地区进行销售,客户覆盖众多行业的全球龙头企业。
财务资料
收入
于2023年度、2024年度、2025年截至9月30日止九个月,该公司实现收益分别为7495万元、1.15亿元、2.01亿元人民币。
毛利
于2023年度、2024年度、2025年截至9月30日止九个月,该公司实现毛利分别约为1478.5万元、2779.6万元、5640.6万元人民币。

毛利率
于2023年度、2024年度、2025年截至9月30日止九个月,该公司毛利率分别约为19.7%、24.2%、28.0%。

行业概览
受惠于技术进步、应用成本下降及应用场景拓展,全球智能机器人产业已进入高速增长时期。按销售收入计,全球智能机器人的市场规模由2020年的人民币137亿元增至2024年的人民币 471亿元,2020年至2024年的复合年增长率为36.1%,并预计于2030年达到人民币6,497亿元, 2025年至2030年的复合年增长率为53.3%。

作为全球智能机器人市场增长的主要贡献者,中国智能机器人市场规模由2020年的人民币39亿元增至2024年的人民币158亿元,2020年至2024年的复合年增长率为41.9%,并预计于2030年达到人民币2,260亿元,2024年至2030年的复合年增长率为 52.1%。

按销售收入计,全球智能移动机器人市场规模由2020年的人民币98亿元增至2024年的人民币352亿元,复合年增长率为37.6%,预期到2030年将达人民币2,536亿元,2025年至2030年的复合年增长率为34.0%。在中国,智能移动机器人市场规模由2020年的人民币22亿元增至2024年的人民币108亿元,复合年增长率为49.8%,预期到2030年将达人民币881亿元,2025年至2030年的复合年增长率为36.1%。
从应用场景来看,工业场景应用持续是智能移动机器人下游需求最主要、最稳定的来源。智能机器人广泛部署的典型工业领域包括电子、汽车、新能源、半导体、制药及其他。
按销售收入计,全球工业智能移动机器人市场规模由2020年的人民币55亿元增至2024年的人民币144亿元,2020年至2024年的复合年增长率为27.6%,预计到2030年将进一步增至人民币 932亿元,2025年至2030年的复合年增长率为33.7%。

随着大型AI模型的不断发展和多样化数据集的日益累积,全球具身智能机器人市场正在快速增长。按销售收入计,全球具身智能机器人市场规模于2024年达人民币39亿元,预计到2030年将增至人民币3,656亿元,2025年至2030年的复合年增长率为109.9%。在中国,具身智能机器人市场规模于2024年达人民币18亿元,预计到2030年将增至人民币1,181亿元,2025年至2030年的复合年增长率为87.1%。

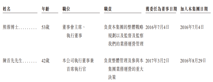
董事会资料
董事会将由七名董事组成,包括两名执行董事、两名非执行董事及三名独立非执行董事。董事任期三年,退任后可重选连任。董事会负责并拥有管理及经营业务的一般权力,包括厘定公司的业务策略及投资计划、落实于股东会上通过的决议案、行使组织章程细则赋予的其他权力、职能及职责。董事会亦负责制定及检讨公司在企业管治、风险管理、内部控制以及遵守法律及监管规定方面的政策及常规。


股权架构
截至2026年1月16日,董事会主席兼执行董事熊博士有权通过以下方式行使公司约 29.61%投票权:(i)其直接持有的6,133,505股股份(相当于公司约9.79%的投票权);及(ii)宁波迦创及杭州迦睿持有的12,414,671股股份(相当于公司约19.82%的投票权),熊博士为其各自的普通合伙人。


中介团队
独家保荐人:中国国际金融香港证券有限公司
公司的法律顾问:有关香港及美国法律:科律香港律师事务所;有关中国法律:国浩律师(杭州)事务所;有关国际制裁法:霍金路伟国际律师事务所
独家保荐人的法律顾问:有关香港及美国法律:欧华律师事务所;有关中国法律:北京市嘉源律师事务所
申报会计师兼独立核数师:安永会计师事务所
行业顾问:灼识行业咨询有限公司
合规顾问:浤博资本有限公司