智通财经APP获悉,据港交所1月26日披露,聚辰半导体股份有限公司(简称:聚辰股份(688123.SH))向港交所主板递交上市申请书,中金公司为独家保荐人。

公司简介
招股书显示,聚辰股份是全球领先的高性能非易失性存储(NVM)芯片设计公司,致力于满足人工智能时代高速迭代与扩容的存储需求,为客户研发及供应SPD芯片、EEPROM及NORFlash等关键存储类芯片、摄像头马达驱动芯片等混合信号类芯片以及NFC芯片及配套解决方案。
公司的产品组合包括(1)涵盖若干核心存储应用场景的存储芯片,包括以支持DDR2至DDR5内存模组的全系列SPD芯片为亮点的存储模组配套芯片、面向汽车电子、工业控制的高可靠性存储芯片以及面向消费电子领域的存储芯片;(2)混合信号类芯片,即摄像头马达驱动芯片;及(3)其他产品,主要包括NFC芯片。凭借强大的技术研发专长与全球市场积累,公司的产品组合现已覆盖AI基础设施、汽车电子、工业控制、消费电子等广泛的存储应用场景。
基于逾15年的行业深耕与对市场需求的深刻理解,公司已开发出以存储类芯片、混合信号类芯片以及NFC芯片为核心的产品线,产品已得到全球内存模组巨头、中国及境外知名汽车企业、主流智能手机厂商等下游终端客户的广泛应用。
根据弗若斯特沙利文的资料,2024年,公司按收入计拥有全球DDR5 SPD芯片市场超过40%的份额,且按收入计拥有全球EEPROM市场14.0%的份额,并在多个细分产品领域拥有全球领先的研发能力与市场地位,具体而言,公司是:以收入计,2023年及2024年全球排名第三的EEPROM供应商;以收入计,2023年及2024年中国排名第一的EEPROM供应商;以收入计,2023年及2024年全球第二大的DDR5 SPD芯片供应商;截至2025年底,唯一可以提供全系列车规级EEPROM芯片的中国供应商。
根据同一资料,截至2025年底,公司已成为唯一可以提供全系列车规级EEPROM芯片的中国供应商。凭借公司的先发优势并顺应国内车企国产化趋势,公司的产品已广泛应用于全球前20大中的16大、中国前20大的所有汽车品牌以及中国逾85%的自主乘用车品牌的多个核心车载模块。
招股书中提到,非易失性存储芯片作为在断电环境下仍可永久保存数据的核心硬件,已成为AI服务器、汽车电子、消费电子等关键产业发展的战略性基础元件与数据存储基石。全球非易失性存储芯片市场规模在2022年至2023年间,因全球产能过剩导致的价格下行,由655亿美元减少至400亿美元;随后于2024年市场快速回升至704亿美元,2020年至2024年期间复合年增长率为3.8%。未来随着AI服务器、AIPC、汽车电子及消费电子等下游市场的爆发式增长,预计全球非易失性存储芯片市场规模将于2030年达到1097亿美元。
财务资料
收入:
于2023年度、2024年度、2024年及2025年截至9月30日止九个月,公司实现收入分别约7.03亿元、10.28亿元、7.69亿元、9.33亿元人民币。
利润:
于2023年度、2024年度、2024年及2025年截至9月30日止九个月,公司实现年内/期内溢利分别为8269.5万元、约2.76亿元、约2.04亿元、约3.10亿元。

行业概览
招股书中提到,集成电路是支撑人工智能、云计算及智能汽车等战略性新兴产业的核心载体与数据处理中枢。全球集成电路市场规模在2020年至2024年间呈现波动上升趋势,尽管期间受行业周期性供需调整影响,但整体规模仍由3612亿美元增长至5395亿美元,2020年至2024年的复合年增长率达10.5%。未来随着数字化转型的深入、高性能计算需求的爆发以及半导体技术的持续反复迭代,预计全球集成电路市场规模将于2030年达到9813亿美元,2025年至2030年的复合年增长率预计为9.9%。

非易失性存储芯片作为在断电环境下仍可永久保存数据的核心硬件,已成为AI服务器、汽车电子、消费电子等关键产业发展的战略性基础元件与数据存储基石。全球非易失性存储芯片市场规模在2022年至2023年间,因全球产能过剩导致的价格下行,由655亿美元减少至400亿美元;随后于2024年市场快速回升至704亿美元,2020年至2024年期间复合年增长率为3.8%。未来随着AI服务器、AIPC、汽车电子及消费电子等下游市场的爆发式增长,预计全球非易失性存储芯片市场规模将于2030年达到1097亿美元。

EEPROM和NOR Flash作为核心的非易失性存储芯片品类,前者以位元组级灵活擦除╱编程和高可靠性保障设备参数存储,后者以快速读取和芯片内执行(XIP)特性承载系统启动代码,两者均在汽车电子、人工智能和消费电子等关键应用中扮演着不可替代的角色。EEPROM芯片市场规模从2020年的约6.12亿美元增长至2024年的8.12亿美元,复合年增长率为7.4%。NOR Flash芯片市场规模从2020年的20.196亿美元增长至2024年的约27.61亿美元,复合年增长率为8.1%。未来随着非易失性存储芯片整体市场的稳定增长,EEPROM和NOR Flash芯片市场规模预计将于2030年分别增长至15.71亿美元以及45.52亿美元。

由于近年来全球消费电子销售规模的逐步放缓,消费电子EEPROM市场规模有所下降。汽车电子EEPROM受益于新能源汽车的爆发式增长,其EEPROM市场规模从2020年的约2.61亿美元快速增长至2024年的约4亿美元,复合年增长率为11.3%。未来随着下游应用需求的复苏与升级,消费电子EEPROM和汽车电子EEPROM市场规模预计将于2030年分别增长至1.33亿美元以及约7.02亿美元。

DDR5 SPD作为新一代存储器模组的核心配置芯片,以集成的串列存在检测功能和高精度温度传感器保障存储器系统的高速稳定通信,在数据中心、高性能计算及个人电脑等关键应用中扮演着不可替代的角色。全球DDR5 SPD芯片市场规模从2021年的130万美元激增至2024年的约1.16亿美元,完成了从商业化初期到规模化应用的跨越。未来随着DDR5存储器渗透率的持续提升以及存储技术的迭代,DDR5 SPD芯片市场规模预计将于2030年增长至约5.04亿美元,2025年至2030年的复合年增长率预计为23.9%。

董事会资料
董事会将由七名董事组成,包括三名执行董事及四名独立非执行董事。董事任期为三年,任期届满后可膺选连任。根据中国相关法律法规,独立非执行董事连任不得超过六年。


股权架构
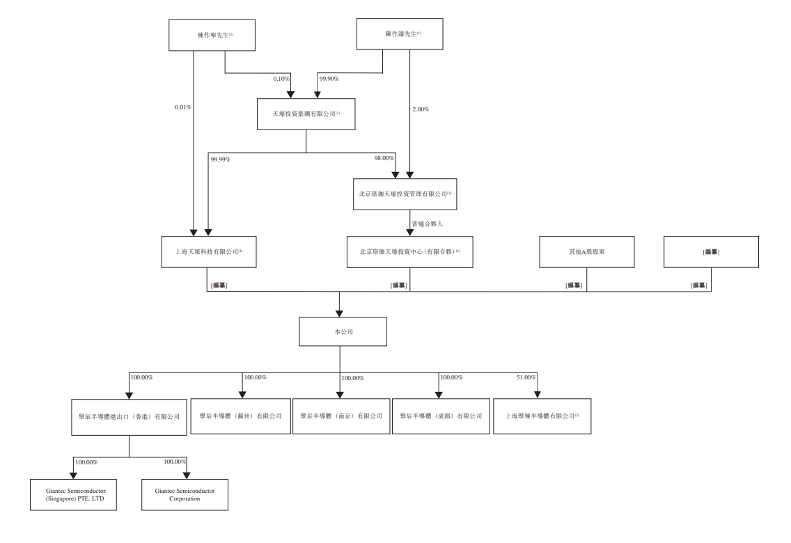
陈作涛先生为公司董事长兼执行董事,陈作涛先生透过(i)天壕科技(其直接拥有本公司33,414,920股A股)及(ii)珞珈投资(其直接拥有本公司4,124,110股A股)间接拥有本公司37,539,030股A股权益。天壕投资控制天壕科技,并拥有天壕科技约99.99%的股权。
陈作宁先生(陈作涛先生之亲兄弟)拥有天壕科技馀下0.01%的股权。珞珈管理作为普通合伙人控制珞珈投资,并拥有珞珈投资约9.52%的有限合伙权益。珞珈投资余下的90.48%有限合伙权益由独立第三方拥有。天壕投资及陈作涛先生分别拥有珞珈管理98%及2%的股权。陈作涛先生及陈作宁先生分别拥有天壕投资99.9%及0.1%的股权。陈作涛先生、陈作宁先生、天壕科技、珞珈投资、天壕投资及珞珈管理均被视为于彼等各自拥有权益的所有A股中拥有权益。
截至最后实际可行日期,上海聚栋半导体有限公司由本公司及上海栋隆微电子有限公司(“上海栋隆”)分别拥有51.00%及49.00%的权益。上海栋隆为一家于2020年10月22日在中国注册成立的有限责任公司,其最终实益拥有人为独立第三方。

中介团队
独家保荐人:中国国际金融香港证券有限公司
公司的法律顾问:关于香港及美国法律:众达国际法律事务所;关于中国法律:环球律师事务所
独家保荐人的法律顾问:关于香港法律:金杜律师事务所;中国法律:金杜律师事务所
独立核数师及申报会计师:安永会计师事务所
行业顾问:弗若斯特沙利文(北京)咨询有限公司上海分公司