两部门:遴选15个左右省份或地级市开展中医优势病种按病种付费试点

作者: 智通编选 2025-10-09 15:20:58
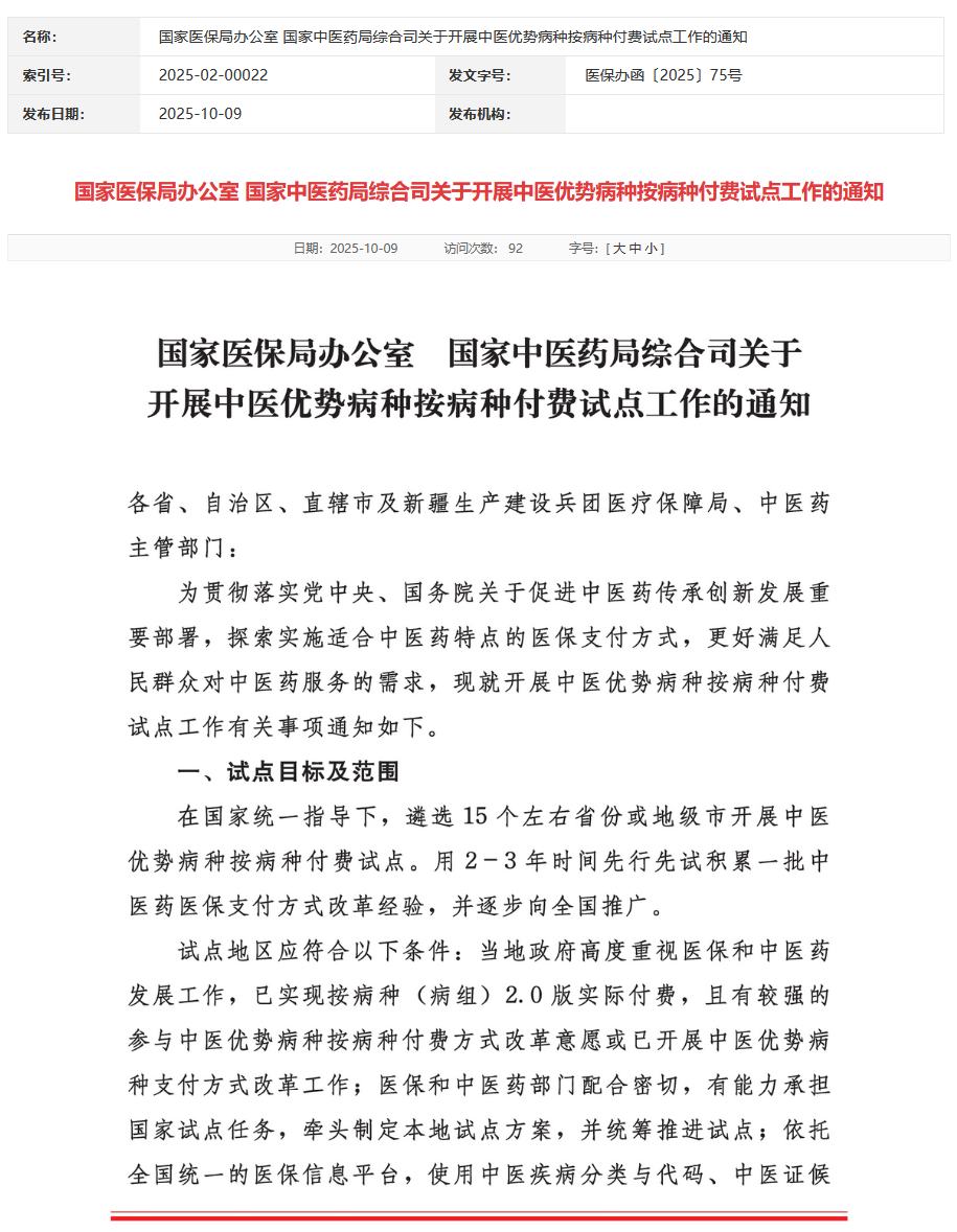
10月9日,国家医疗保障局办公室、国家中医药局综合司发布关于开展中医优势病种按病种付费试点工作的通知。

智通财经APP获悉,10月9日,国家医疗保障局办公室、国家中医药局综合司发布关于开展中医优势病种按病种付费试点工作的通知。通知提到,在国家统一指导下,遴选15个左右省份或地级市开展中医优势病种按病种付费试点。用2-3年时间先行先试积累一批中医药医保支付方式改革经验,并逐步向全国推广。

aa0e6afb-e5ed-4ac0-889d-05194d00cf79.png

ede50265-4bc9-4c4c-b29d-8dcaef264173.png


9ac4ec7a-ae85-4dfe-86ee-0557f04c97ce.png


50c9c7b9-c4ba-44f7-abfd-be6b320a27d5.png


46385dd7-60f7-46ad-a10f-dd5a20468533.png



03a9a9da-473a-450b-83d8-a1f6fba8da16.png


本文编选自“国家医疗保障局”官网,智通财经编辑:刘家殷。

智通声明:本内容为作者独立观点,不代表智通财经立场。未经允许不得转载,文中内容仅供参考,不作为实际操作建议,交易风险自担。更多最新最全港美股资讯,请点击下载智通财经App
分享
微信
分享
QQ
分享
微博
收藏