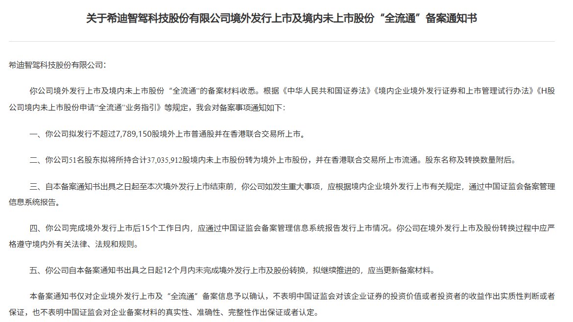
智通财经APP获悉,10月31日,中国证监会国际合作司发布《关于希迪智驾科技股份有限公司境外发行上市及境内未上市股份“全流通”备案通知书》。公司拟发行不超过7,789,150股境外上市普通股并在香港联合交易所上市。公司51名股东拟将所持合计37,035,912股境内未上市股份转为境外上市股份,并在香港联合交易所上市流通。

招股书显示,希迪智驾是一家商用车自动驾驶产品及解决方案供应商。公司专注于自动驾驶 矿卡及物流车、V2X技术及智能感知解决方案的研发,并提供以专有技术为基础的尖端产品及解决方案,于往绩记录期间主要专注于自动驾驶矿卡。
根据灼识咨询的资料,按2024年产品销售收入计,希迪智驾为中国最大的商用车自动驾驶公司,市场份额为16.8%;按2024年产品销售的收入计,公司在中国自动驾驶矿卡解决方案市场排名第一;公司是中国首批推出商业化V2X产品的自动驾驶公司;公司的列车自主感知系统(TAPS)是目前国内唯一实现独立安全感知的产品。
附件:“全流通”股东名称及转换数量
