新股消息 | 优地机器人港股IPO及境内未上市股份“全流通”获中国证监会备案

12月2日,中国证监会国际合作司发布《关于优地机器人(无锡)股份有限公司境外发行上市及境内未上市股份“全流通”备案通知书》。

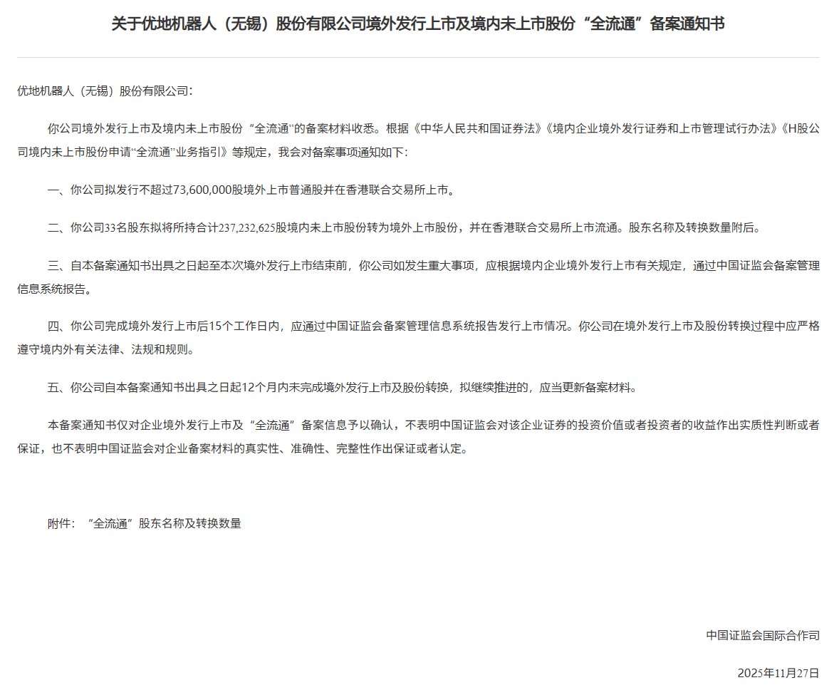
智通财经APP获悉,12月2日,中国证监会国际合作司发布《关于优地机器人(无锡)股份有限公司境外发行上市及境内未上市股份“全流通”备案通知书》。公司拟发行不超过73,600,000股境外上市普通股并在香港联合交易所上市。公司33名股东拟将所持合计237,232,625股境内未上市股份转为境外上市股份,并在香港联合交易所上市流通。

image.png

附件:“全流通”股东名称及转换数量

image.png

image.png

智通声明:本内容为作者独立观点,不代表智通财经立场。未经允许不得转载,文中内容仅供参考,不作为实际操作建议,交易风险自担。更多最新最全港美股资讯,请点击下载智通财经App
分享
微信
分享
QQ
分享
微博
收藏