2025年12月17日晚间,中金公司(03908)与东兴证券(601198.SH)、信达证券(601059.SH)同步披露《关于换股吸收合并之重大资产重组预案》(下称“预案”),标志着酝酿已久的资本市场“三合一”头部券商整合方案正式进入实质性操作阶段。根据公告,三家公司A股及H股股票将于12月18日开市起复牌。
根据预案披露的交易架构,本次重组将采取吸收合并方式,由中金公司作为存续公司,向东兴证券与信达证券的全体股东发行A股股票作为对价,交换其持有的目标公司全部股份。交易完成后,东兴证券与信达证券的法人主体资格将予以注销,其全部资产、负债、业务及人员均由存续方中金公司承继。
初步测算,本次交易完成后,中金公司的总资产预计将突破万亿元人民币,核心净资本实力、营业收入及盈利规模将系统性跃升至行业前列,从而在资产规模与财务指标上构建起与中国证券行业“航母级”定位相匹配的资本平台。
智通财经APP认为,此次整合绝非简单的物理叠加,而是中金公司为精准响应“培育一流投资银行和投资机构”顶层政策导向、纵深推进金融供给侧改革所实施的战略性举措。其核心逻辑在于通过深度重构业务版图与资源禀赋,将外延式扩张的规模优势,转化为以综合金融服务能力、跨周期经营韧性与国际竞争力为核心的内涵式增长动能,最终实现从“体量领先”到“质量引领”的关键跨越,为中国金融强国战略提供坚实的机构载体与市场实践。
构建股东利益平衡机制:中金合并案中的定价逻辑与长期信心信号
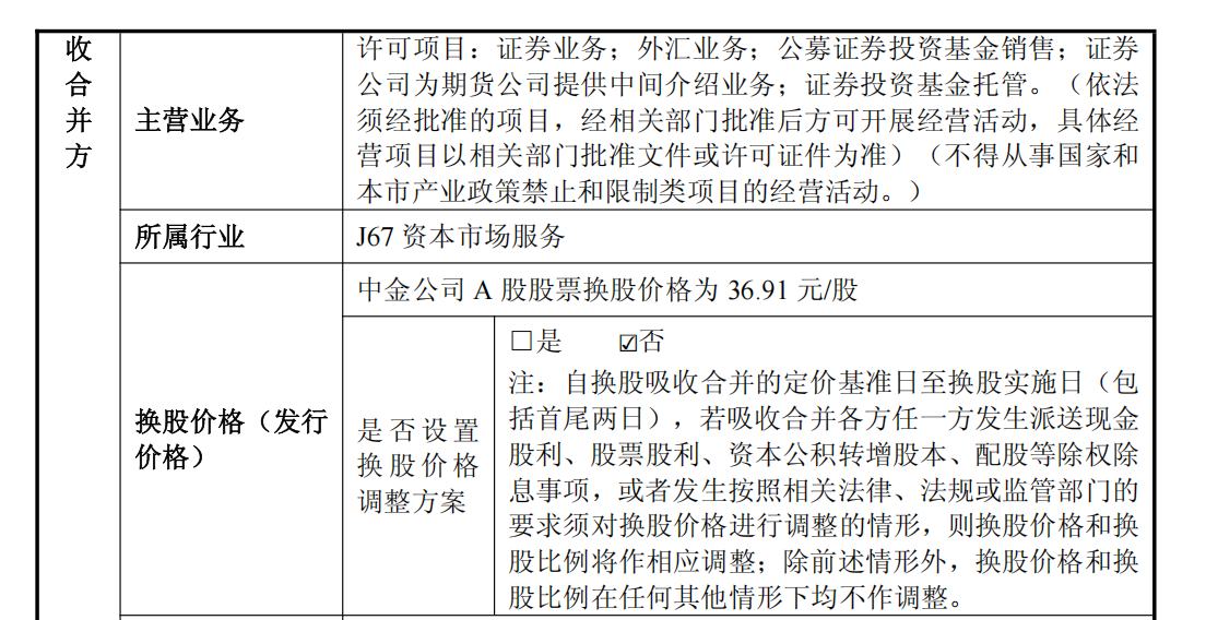
根据本次披露的交易预案,本次吸收合并的定价机制以市场化原则为核心,具体以交易各方董事会决议公告日前20个交易日的股票交易均价作为基准价格。据此,存续方中金公司的A股换股价格确定为36.91元/股,被吸收合并方东兴证券的换股价格为16.14元/股,信达证券的换股价格为19.15元/股。

基于上述换股价格,东兴证券股东所持每股股份可换得0.4373股中金公司A股股份,信达证券股东所持每股股份可换得0.5188股中金公司A股股份。按照换股比例测算,为完成对两家标的公司全部A股股份的交换,中金公司预计将向对方股东新增发行约30.96亿股A股股份。交易完成后,中央汇金仍为合并后公司的第一大股东,但股权结构将更加多元化,整合了来自中国东方、中国信达等金融资产管理公司的股东资源。
为充分保障全体股东、特别是中小投资者的合法权益,预案特别设计了多层次股东保护机制。其一,异议股东保护。中金公司A股及H股异议股东可行使收购请求权;东兴证券与信达证券的异议股东则享有现金选择权。其二,主要股东锁定期。中央汇金、中国东方、中国信达等主要股东承诺将其在本次交易中获得或原有的中金公司股份锁定36个月,彰显长期信心。其三,换股比例溢价。相对于预案公告前一日收盘价,东兴证券与信达证券的换股价格分别存在约23%和7.6%的溢价,体现了对中小股东利益的考虑。
规模跃升与行业格局重塑——资本巨舰启航与市场生态演化
本次中金公司吸收合并东兴证券、信达证券的“三合一”交易,将在中国资本市场催生一家在资产规模、资本实力和盈利能力上均位于行业最前列的“航母级”证券集团。此举不仅意味着券商行业格局将发生根本性重构,更标志着中国证券业正式进入以超级机构引领发展的新阶段。
首先,体量跨越,重构行业头部新格局。交易完成后,合并主体中金公司的核心财务与业务指标将实现历史性跃升,重新定义行业头部券商的规模门槛。具体表现在以下三方面:
其一,资产与资本实力剧增。预计合并后总资产将突破1万亿元人民币,净资本规模超过2000亿元。这一资本体量不仅将稳固地位居行业第一梯队,更意味着其在承接大型国际国内投行项目、开展资本消耗型业务(如做市、衍生品、直接投资)以及抵御系统性风险方面,将拥有远超同业的风险承载能力和业务扩张空间。
其二,收入与盈利规模跻身顶列。以2024年三季度数据模拟,合并后公司年化营业收入有望突破500亿元,净利润迈向150亿元量级。这将使其营收与盈利规模稳居行业前三,甚至具备冲击榜首的潜力,从根本上改变由中信证券、华泰证券等传统巨头主导的行业收入格局。
其三,网络与客户全面扩张。合并将整合三方合计超过400家分支机构,业务网络从原先中金重点布局的一二线城市和高净值客户,深度下沉至东兴证券优势的东南沿海及信达证券深耕的东北、华北等广阔区域市场,实现对超400万零售客户与海量中小微企业的覆盖,构建起真正意义上的全国化、多层次客户服务体系。
券商报告通过静态加总测算,具体量化了合并后的规模跃升与业务补强。华泰金融预计,合并后新公司的营业收入、归母净利润、净资本等关键指标将大幅提升,行业排名进入前五。尤其在业务层面,营业网点数量将跃居行业第三,零售客户数增长52%,投行团队与保代人数显著扩充,资管规模超8000亿元。瑞银报告同样指出,合并将有效提升资本使用效率、完善区域布局,并通过业务互补(中金的机构业务优势与东兴、信达的零售及资本金优势结合)构建更全面的服务能力。
另外,新巨头的诞生,将推动证券行业竞争格局发生深刻变化。
一方面,头部集中度显著提升。行业前五大券商在总资产、净资本、营业收入等关键指标的集中度预计将提升5-8个百分点。其次,竞争维度全面升级。竞争焦点将转向综合服务能力、全球化布局、金融科技应用和风险管理能力等高阶维度。另一方面,差异化定位愈加清晰。面对新的竞争格局,不同规模券商将呈现更为明确的发展路径。头部机构向综合化、国际化发展;中型券商深耕区域或细分领域;小型券商则可能通过并购整合或转型为特色专业机构。
“超级投行”生态——协同矩阵构建与价值链重构
本次“三合一”整合的战略价值,已超越传统财务并表所呈现的规模叠加效应。其核心商业逻辑在于通过战略性能力互补与运营体系的有机融合,深度重构业务基因与价值链条,旨在打造一个能够覆盖企业全生命周期金融需求、客户全频谱资产配置、区域全维度网络渗透的综合金融服务平台,最终推动此次合并实现从“规模并表”的外延式增长,向“价值共生”的内涵式质变跃迁。
一方面,三者优势互补,构建“全谱系”业务能力矩阵。中金公司具备引领高度的“塔尖”优势。而东兴证券与信达证券则具备夯实基石的“塔基”资源。
具体而言,作为中国最具国际投行基因的机构,中金的核心优势在于其顶尖的机构服务能力与全球化布局。而两家公司依托中国东方、中国信达两大金融资产管理公司(AMC),带来了中金此前相对薄弱的独特资源。
特殊资产经营与纾困能力是本次合并最具战略价值的注入。二者在不良资产处置、企业债务重组、破产重整及特殊机遇投资领域拥有十余年的深厚积淀和专业团队。这不仅是一门生意,更是应对经济周期波动、防范化解金融风险的“稳定器”能力。
另一方面,基于上述互补性,合并后有望在三大维度释放巨大协同效应。
其一,客户价值链的纵向穿透与横向拓展。对企业客户服务模式将从传统的“IPO-再融资”单点服务,升级为“初创-成长-上市-并购重组-纾困-复兴”的全生命周期伴随式服务。对个人客户构建从大众富裕阶层到超高净值客户的完整财富管理谱系。
其二,业务链条的深度交织与效率提升。投行资本化。中金的投行项目源,可以为合并后规模巨大的资产管理板块提供优质的另类投资(如PE、定增)和资产证券化基础资产,打通“投行-投资-资管”的内循环。财富生态化。整合三方产品线后,可打造业内最全的开放式产品平台,满足客户从流动性管理到长期财富传承的所有需求,极大提升客户黏性与单客价值。运营集约化。在信息技术、中后台运营、研究支持等方面进行整合,可显著降低单位运营成本,提升边际效益。
其三,战略布局的全国均衡与风险对冲。地域风险分散,减弱了对单一区域经济波动的敏感性。业务周期平滑。AMC相关的特殊资产投资与纾困业务往往具备逆周期或弱周期属性。两类业务结合,将极大增强合并后集团整体盈利的稳定性和抗风险能力。
此次合并的战略远见,将中金的“高度”、AMC系的“特殊工具”与广泛网络的“广度”深度融合,目标直指打造一个既能服务国家战略大局、又能穿越经济周期、兼具国际竞争力与本土深厚根基的金融综合服务巨头。协同效应的释放程度,将是衡量本次合并成果的关键标尺。
对于市场关注的EPS稀释问题,华泰金融和瑞银两家机构均强调不应过于担心短期影响。两者都认为,随着合并后协同效应的释放(如市场占有率提升、资本效率改善、规模效应导致成本下降),公司未来盈利能力有望逐步增强。瑞银报告明确将此次合并视为中金“拿到了未来打造一流投行的入场券,打开了长期成长的空间”。
政策共振与战略升维——金融供给侧改革的关键落子
本次“三合一”合并并非孤立的市场行为,而是深度契合国家金融战略顶层设计、顺应行业发展规律的必然之举,承载着超越商业层面的重大政策内涵与历史使命。
交易的发生与推进,精准呼应金融强国建设的顶层部署。它通过市场化方式,主动缩减机构数量、提升机构质量,是优化金融供给体系、提升金融体系韧性与服务效率的生动实践。
合并后机构的核心竞争力,将体现在构建 “投行+投资+资产管理+特殊资产经营” 的独特生态闭环上。这不仅是业务板块的拼图,更是探索中国特色现代金融企业能力模型的战略尝试。
它要求新主体既要具备国际一流投行的定价能力、创新能力和全球资源配置能力,又要深度融合中国经济发展阶段特有的需求,如产业重组升级、风险资产化解、耐心资本培育等。其成功整合与运营,将为证券行业如何更好地平衡 “市场化经营”与“功能性担当” 、如何实现 “做强做优” 提供关键性的实践范式,也为在全球金融治理中增强中国金融机构的话语权奠定坚实基础。
在投资建议上,华泰金融维持中金公司A/H股“买入”评级,目标价分别为人民币56.20元与港币32.34元;瑞银证券同样维持“买入”评级,目标价为人民币54.00元。它们看好本次战略合并带来的资本实力增强与业务协同潜力,认为这将夯实公司长期竞争力。
长远来看,新生的“航母级”中金公司承载着三重期待:于国家战略而言,它是提升金融体系服务实体经济效率、防范化解重大风险的核心支柱;于行业发展而言,它通过探索“投行+投资+AMC”的独特生态,为行业高质量发展提供了可鉴的实践范式;于国际竞争而言,它是中国参与全球金融治理、争取资本市场定价权的重要载体。规模仅是起点,融合方见真章。未来,市场将密切关注其能否真正实现从“物理合并”到“化学反应”的质变,能否将纸面的协同效应转化为可持续的竞争优势与卓越的股东回报。