智通财经APP获悉,据港交所12月29日披露,上海龙旗科技股份有限公司(简称:龙旗科技)向港交所主板提交上市申请,花旗、海通国际、国泰君安国际为其联席保荐人。该公司曾于2025年6月27日向港交所递表。

公司简介
招股书显示,龙旗科技(603341.SH)是智能产品和服务提供商,为全球知名智能产品品牌商和领先的科技企业提供解决方案,包括产品研究、设计、制造及支持。
公司主要于全球消费电子ODM市场开展竞争,该市场属于全球智能产品ODM市场的细分领域,而全球智能产品ODM市场则为全球智能产品制造业的组成部分。
根据弗若斯特沙利文的资料,以2024年消费电子ODM出货量计,公司是全球第二大的消费电子ODM厂商,占22.4%的市场份额;以2024年智能手机ODM出货量计,公司是全球最大的智能手机 ODM厂商,占32.6%的市场份额。
公司构建了涵盖智能手机、AI PC、汽车电子、平板电脑、智能手表/手环及智能眼镜等的多样化产品组合。同时,公司业已形成覆盖广泛的核心客群,包括小米、三星电子、联想、荣耀、OPPO、vivo等领先品牌。
总体看,公司的产品组合形成「 1+2+X」的框架,即智能手机为核心主赛道的「1」,以个人计算和汽车电子业务为重点发展业务的「2」及以多品类业务,包括平板、穿戴、TWS耳机、智能眼镜为代表的新兴消费电子领域的「X」。
智能手机业务:智能手机业务是推动公司运营和财务业绩增长的主要动力。2024年,公司智能手机产品的收入达人民币361.33亿元,占年度总收入约77.9%。
平板电脑业务:2024年,公司的平板电脑业务收入为人民币36.96亿元,占年度总收入约8.0%。
AIoT业务:2024年,公司的AIoT业务收入增势迅猛,达人民币55.73亿元,占年度总收入约12.0%。
财务资料
收入
于2022年度、2023年度、2024年度、2025年截至9月30日止九个月,公司实现收入分别约为293.43亿元(人民币,下同)、271.85亿元、463.82亿元、313.32亿元。
年内/期内溢利
于2022年度、2023年度、2024年度、2025年截至9月30日止九个月,公司分别录得年内/期内溢利约5.62亿元、6.03亿元、4.93亿元、5.14亿元。

毛利率
于2022年度、2023年度、2024年度、2025年截至9月30日止九个月,公司毛利率为8.1%、9.5%、5.8%、8.3%。

行业概览
全球消费电子ODM行业概览
消费电子是指消费者日常生活中使用的智能电子产品。它们通常操作简便,并具有娱乐性、便携性等特点。消费电子产品包括智能手机、平板电脑、笔记本电脑和 AIoT设备(智能手表╱手环、TWS耳机、智能眼镜)。
全球消费电子行业市场规模
全球消费电子出货量将从2024年的21.13亿个增长至2029年的24.9亿个。随着人机交互方式的迭代,智能眼镜将成为消费电子行业最具发展潜能的品类,预期全球出货量将从2024年的960万个激增至2029年的6230万个,期间复合年增长率达45.4%。

全球消费电子出货量相对稳定。2024年,欧洲、北美、中国、亚太地区(不包括中国)及其他地区的市场份额分别达到13.5%、18.9%、23.0%、26.1%和18.5%。至 2029年,预计中国及其他地区的市占率将有所提升,届时欧洲、北美、中国、亚太地区(不包括中国)及其他地区的市占率将分别达到13.0%、18.9%、23.3%、25.8%及 19.0%。

全球消费电子行业中,消费电子ODM及EMS供应商出货量的市场份额显著上升,从2020年的75.1%上升至2024年的79.7%。具体而言,全球整个消费电子市场中, 2020年消费电子产品ODM供应商占比为40.3%,到2024年将上升至46.2%。到2029 年,消费电子ODM及EMS供应商出货量的市场份额预计将进一步上升至82.5%,其中单是ODM供应商预计将占全球消费电子出货量的50.8%,保持全球消费电子行业的快速增长。
全球消费电子ODM行业市场规模
全球消费电子ODM出货量从2020年的853.5百万个增长至2024年的9.77亿个。智能手机是消费电子ODM的核心品类,2024年智能手机ODM出货量占整体消费电子ODM出货量的 54.3%。目前智能手机和平板电脑的主要制造模式为ODM及EMS,笔记本电脑的主要制造模式为ODM。
ODM模式将在各品类持续渗透,预计全球消费电子ODM出货量将进一步增长至2029年的12.66亿个。

全球消费电子的ODM出货量主要集中于亚太地区(不包括中国)与中国。2024 年,欧洲、北美、中国、亚太地区(不包括中国)及其他地区的市场占有率分别达到 13.5%、14.4%、26.2%、27.4%及18.5%。至2029年,预计欧洲、北美、中国、亚太地区(不包括中国)及其他地区的市场份额将分别达到13.1%、13.7%、27.0%、27.6%及 18.6%。

全球消费电子ODM行业竞争格局
2024年全球消费电子ODM出货量为9.77亿个,五大参与者的合计市场份额为68.7%,市场份额较为集中。其中龙旗科技2024年消费电子(主要包括智能手机、平板电脑、笔记本电脑、智能手表/手环、TWS耳机及智能眼镜)ODM出货量为2.19亿个,在全球市场排名第二,市场份额为22.4%。

2024年全球智能手机ODM出货量为5.3亿个,三大参与者的合计市场份额为 75.1%,市场份额集中。其中龙旗科技2024年智能手机ODM出货量为1.73亿个,全球排名第一,市场份额为32.6%。

董事会资料
公司董事会由7名董事组成,包括4名执行董事及3名独立非执行董事。


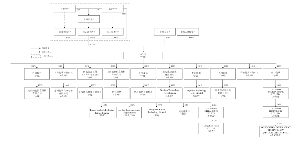
股权架构
截至2025年12月22日,杜先生为澄迈旗禾的普通合伙人,因此有权行使澄迈旗禾所持公司已发行股份总数(不包括库存股)9.91%投票权;及控制上海芯禾(昆山龙旗的普通合伙人)51%的股权,因此有权行使昆山龙旗持有的公司已发行股份总数(不包括库存股)20.70%的投票权。
葛先生直接持有公司已发行股份总数(不包括库存股)4.63%的股份;及为昆山旗云的执行事务普通合伙人,因此有权行使昆山旗云持有的公司已发行股份总数(不包括库存股)3.45%的投票权。


中介团队
联席保荐人:花旗环球金融亚洲有限公司、海通国际资本有限公司、国泰君安融资有限公司。
公司法律顾问:有关香港及美国法律:凯易律师事务;有关中国法律:北京德恒律师事务所;有关美国监管法律及国际制裁法律:霍金路伟律师行。
联席保荐人法律顾问:有关香港及美国法律:史密夫斐尔律师事务所;有关中国法律:北京市竞天公诚律师事务所。
申报会计师及核数师:安永会计师事务所。
行业顾问:弗若斯特沙利文(北京)咨询有限公司上海分公司。
合规顾问:国泰君安融资有限公司。