素有科技界“春晚”之称的CES(国际消费电子展)于1月6日在美国拉斯维加斯正式启幕。这场为期四天的科技盛宴以“定义AI的物理边界”为核心主题,汇聚全球顶尖企业与创新力量,共探人工智能与实体世界的深度融合。从具身智能机器人、空间计算设备,到智能座舱、飞行汽车,CES 2026既是技术展示的舞台,更是全球科技产业的风向标。
据中国贸促会官方数据,7家组展单位组织207家中国企业赴美参展,覆盖人工智能、智能穿戴、智能家居等多个前沿领域。其中既有超120家中小科技企业,也汇聚了众多代表中国科技实力的标杆企业。
这些标杆企业所展示的前沿技术,既是国内技术高地的集中体现,更勾勒出全球产业演进的关键方向。对投资者而言,标杆企业的技术路径、场景落地能力与全球化进展,既是研判中国科技产业趋势的核心样本,也是挖掘高成长赛道、识别技术壁垒型标的的重要窗口。
中国机器人军团强势集结,产业链“成建制”亮相
处于产业变革临界点的AI与机器人技术,无疑成为本届CES展会的焦点之一,全球头部厂商集中展示了各类机器人及核心零部件的最新成果。
在展会开幕首日,英伟达CEO黄仁勋在主题演讲中表示,机器人领域已正式迎来属于自己的“ChatGPT时刻”,英伟达推出了包括Cosmos Transfer 2.5、Cosmos Predict 2.5等世界模型,旨在帮助机器人提高理解现实世界物理属性和空间关系的能力,同时还发布了用于人形机器人的Isaac GR00T N1.6视觉语言行动模型。LG展出的CLOiD家务机器人则展示自主完成洗衣、烹饪等任务。
而在此次全球机器人技术的同场竞技中,中国企业的表现同样抢眼,包括宇树科技、傅利叶、智元机器人、银河通用、云深处等非上市本土厂商携全品类创新产品强势集结,从人形机器人、轮足机器人到情感陪伴机器人、特种作业机器人,全面覆盖工业应用、日常生活、医疗辅助、应急救援等多元场景,与全球头部企业共同勾勒出具身智能的产业图景。
除上述企业之外,据智通财经APP不完全统计,仍有超10家与机器人产业相关的上市公司参与此次展会,该等企业不仅覆盖了整机应用,还囊括了关节模组、激光雷达、灵巧手、3D视觉、计算平台等多个产业环节。

其中,在整机方面,九号公司(689009.SH)展出了由AI规划路径的无边界割草机器人,并推出户外机器人导航技术;科沃斯(603486.SH)展出了泳池机器人以及厘米级导航的割草机器人;速腾聚创(02498)于会上首次展示了即时配送机器人"配送小哥",这款机器人具备全流程自主操作能力,能完成从礼品打包、运送、拆盒到回收的近20个复杂步骤。石头科技(688169.SH)则展出全球首款双轮腿架构扫地机器人,能在楼梯、斜坡、多级门槛等传统清洁“禁区”中如履平地,彻底打破了机器人的行动边界,重新定义了家庭清洁。
在灵巧手方面,领益智造(002600.SZ)、兆威机电(003021.SZ)、蓝思科技(300433.SZ)均展示了自研的高自由度仿生灵巧手,且领益智造的多机异构系统引入注目,该系统实现跨型号、跨品牌、跨主体6个机器人与机器狗之间的高效协同。
在感知系统方面,速腾聚创(02498)展出了3D安全激光雷达Safety Airy,奥比中光(688322.SH)发布多款3D相机新品,适配人形机器人及户外AMR场景,并展示与NVIDIA Jetson Thor平台适配方案;禾赛科技展出的机器人激光雷达JT系列已累计交付超20万台,深受市场欢迎。
而黑芝麻智能(02533)展出业界首个面向机器人商业化部署的多维具身智能计算平台SesameX,这是该平台在海外的首度亮相,基于基于该平台的全球首款双轮足户外陪伴机器人Rovar X3、傅利叶灵巧手、以及垃圾分类机械臂等机器人实物及应用方案均在会上悉数展出。
值得注意的是,过往机器人各环节往往位于“幕后”,而此次集体走向台前与整机产品并列展示,这种“成建制”亮相,意味着中国机器人产业从“零散布局”到“系统整合”的突破性进展,也彰显了我国机器人产业链的整体竞争力。
汽车智能化浪潮加速,供应链跨界融合展现中国智造实力
作为全球科技创新的前沿阵地,汽车行业始终是CES展会最受瞩目的领域之一。今年展会传递出一个鲜明信号:AI对汽车的定义已从技术叠加转向本质重构——汽车不再只是承载位移功能的“移动工具”,而是进化为具备情感共鸣、自主进化与生态协同能力的“智慧伙伴”,人车关系的边界已悄然生变。
展会上,英伟达的突破性动作引发行业震动:其发布全球首个具备推理能力的开源自动驾驶模型Alpamayo,欲依托视觉-语言-动作(VLA)架构模拟人类决策逻辑,直指极端天气、施工绕行等长尾场景的自动驾驶瓶颈。
这一举措标志着英伟达以“开源+物理AI推理模型”的路径,向特斯拉“封闭系统+海量数据训练”的主导模式发起正面挑战,一场关于自动驾驶技术路线的“路线之争”在CES舞台悄然升温,这也意味着汽车智能化的加速到来。
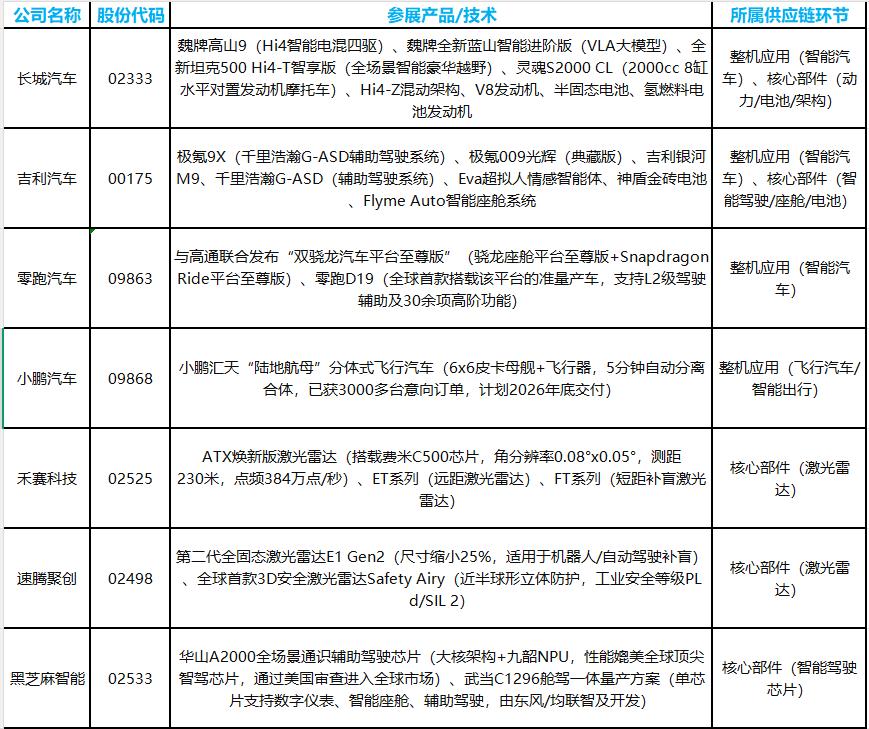
面对全球汽车智能化变革浪潮,国内车企在CES 2026上以创新成果交出抢眼答卷——整车企业与供应链伙伴正协同推进智能化深度融合,从核心部件到整机制造,全面展现“技术出海+生态融合”的中国智造实力。其中,长城汽车(02333)在展会上展出包括高山9、以及搭载VLA大模型的魏牌全新蓝山智能进阶版等多款车型。
吉利汽车(00175)展示了全域AI 2.0技术体系,其核心包括全球首创的WAM世界行为模型,配套推出的Eva超拟人情感智能体升级为整车智能中枢,推动车载交互向“个人AI”进化。其同步展出的还包括千里浩瀚G-ASD辅助驾驶系统,可实现L2至L4级自动驾驶,计划2026年推送高速L3及Robotaxi运营。
零跑汽车(09863)则与高通联合发布“双骁龙汽车平台至尊版”,零跑D19是全球首款搭载该平台的准量产车,支持L2级驾驶辅助及30余项高阶功能。小鹏汽车(09868)则在展会上展出了小鹏汇天“陆地航母”分体式飞行汽车,该汽车已获3000多台意向订单,计划2026年底交付。

而在供应链方面,禾赛科技、速腾聚创均展出多款激光雷达产品。其中禾赛科技的“禾赛ATX焕新版”激光雷达在手订单规模已超过 400 万台,来自多家全球头部主机厂,将于2026年4月开启量产交付。禾赛科技同步亮相的L3车规级解决方案获首批乘用车量产定点,将于2026年底量产。
速腾聚创展出多款数字化激光雷达新品,覆盖从消费级机器人到智能驾驶的全场景需求,其成熟的数字化激光雷达产品(EM4、EMX、E1)首次以完整车载形态亮相,覆盖L2-L4级智能驾驶需求。
黑芝麻智能则展出了华山A2000全场景通识辅助驾驶芯片,该芯片支持VLM/VLA模型交互,实测性能媲美全球顶尖智驾芯片,并通过美国审查正式进军全球市场。同步展出的武当C1296舱驾一体方案实现单芯片集成座舱、智驾功能,获东风、斑马智行等合作伙伴量产应用。
值得注意的是,禾赛科技、速腾聚创、黑芝麻智能均是依托智能驾驶领域的核心技术,向机器人产业环节加速延伸的典型代表,成功实现了技术跨场景的复用,此次三者在CES上的展出均表明公司的“业务跨界融合”已取得明显成效,而这正是当前国内汽车供应链企业的缩影——以技术创新打破成长边界,持续拓展新生态夯实竞争壁垒。
可穿戴设备中AI眼镜“C位”出道,规模化量产即将爆发
继机器人、智能出行之后,可穿戴设备在此次CES大会上亦有较高声量。作为本届展会的核心议题之一,眼镜、手表、耳机三类可穿戴设备在CES 2026的官方发布的宣传动画中便被黄色高亮标注,而在大会上,可穿戴设备展区成为“打卡点”,观众排队体验。
从展会现场来看,此次可穿戴设备展区的核心亮点是AI眼镜的爆发,同时涵盖智能戒指、美容设备、健康监测设备等多形态产品,覆盖日常穿戴、健康、娱乐等多个场景。而AI眼镜是本届可穿戴展区的绝对“C位”。
而在AI眼镜的相关产品展示中,中国品牌的占比超过了60%,涵盖了从整机产品到核心零部件的全产业链布局。其中,整机产品包括了雷鸟创新、Rokid、XREAL、影目科技、夸克、星纪魅族等。
值得注意的是,雷鸟创新是TCL科技(000100.SZ)旗下的AI眼镜品牌,此次雷鸟创新全球首展具备独立通信能力的消费级AR眼镜“雷鸟X3 Pro Project eSIM”,推动AR眼镜向“独立智能终端”演进。
同时,极米科技(688696.SH)于展会上全球首发全新AI眼镜品牌“MemoMind”,并推出两款核心产品,这标志着极米科技从“智能投影”向“可穿戴设备”延伸的关键一步。
天键股份(301383.SZ)则展出了其与软银集团旗下ThinkAR合作开发的AI眼镜“AiLens”,该产品由天键股份负责ODM(原始设计制造),聚焦“轻量化、长续航、高性价比”,目标覆盖“大众消费级”市场。

AI眼镜多元品牌亮相之际,零部件企业同样以技术创新成为展会亮点,构建起“显示-光学-精密传动”的核心技术矩阵。在显示技术领域,京东方展出适配AI眼镜的微型光波导显示模组(光波导+Micro LED方案),维信诺、深天马A分别带来定制化微型柔性屏(Micro LED/柔性OLED),TCL科技则展示印刷OLED柔性显示技术,共同推动AI眼镜向轻薄化、高清化进阶。
在光学感知与成像组件方面,联创电子的3D摄像头模组(自研红外滤光技术)赋能环境感知,欧菲光推出光学解决方案(含红外截止滤光片、3D结构光镜头),强化交互精度;光峰科技则以LCoS AR光机(蜻蜓系列)为AR眼镜提供高亮度显示核心。
在精密传动环节,兆威机电的微型传动系统聚焦对焦与关节驱动,保障硬件可靠性。这些零部件的创新突破,正为整机品牌落地“独立通信、轻量化、全场景交互”提供底层支撑,印证中国AI眼镜产业链的协同韧性。
CES 2026上AI眼镜的热度飙升,不仅成为展会焦点,更昭示着产业新趋势:随着技术突破(如轻量化、独立通信、全场景交互)与场景落地(消费级、专业级需求共振)的双重驱动,AI眼镜规模化量产已蓄势待发,即将从“概念验证”迈入“全民普及”的新阶段。
东吴证券表示,2026年将成为AI终端创新元年,Meta、苹果、谷歌、OpenAI等科技巨头均有新终端产品推出,以AI眼镜为代表的新形态终端将加速落地,这将推动SoC、电池、散热、通信、光学等关键零组件迎来升级机遇。
总结:
相较于往届CES,2026年展会向市场释放的核心信号更为明确:AI已突破技术演示的“秀场”局限,深度嵌入产业价值链——其与各领域的融合不再停留于“功能叠加”的表层,而是进阶至“需求定义”的深度耦合阶段。
这意味着AI全面具身化浪潮正加速席卷产业,驱动产业范式从“技术演示”向“实体赋能”跃迁。AI从云端算法向物理实体的赋能闭环正加速构建,“AI加速全域渗透”已从概念走向实证:从机器人的场景自适应,到智能驾驶的感知决策一体化,再到AI眼镜的“独立终端”化,均印证这一趋势并非空谈,而是可观测的产业现实。
对投资者而言,这尤为关键:当AI硬件端估值趋于高位后,应用端的投资机遇将在2026年迎来实质性拐点——从“技术验证”到“规模商用”的转化期,正是捕捉场景红利的核心窗口。