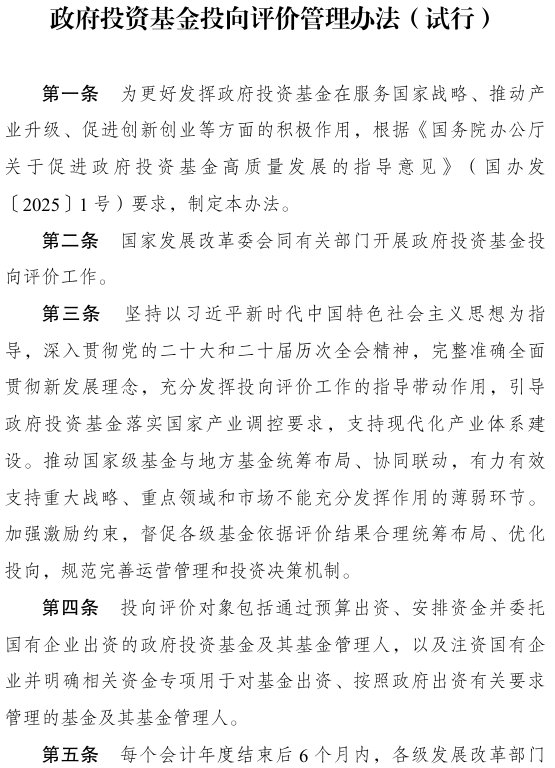
智通财经APP获悉,1月12日,国家发展改革委等部门印发《关于加强政府投资基金布局规划和投向指导的工作办法(试行)》。其中提出,完整准确全面贯彻新发展理念,充分发挥投向评价工作的指导带动作用,引导政府投资基金落实国家产业调控要求,支持现代化产业体系建设。推动国家级基金与地方基金统筹布局、协同联动,有力有效支持重大战略、重点领域和市场不能充分发挥作用的薄弱环节。加强激励约束,督促各级基金依据评价结果合理统筹布局、优化投向,规范完善运营管理和投资决策机制。
原文如下:




本文编选自“国家发改委”官网,智通财经编辑:李佛。