智通财经APP获悉,据港交所1月12日披露,海大国际控股有限公司(简称:海大国际)向港交所主板递交上市申请,摩根大通、中金公司、广发证券为其联席保荐人。

公司简介
招股书显示,海大国际是一家技术驱动型的全球化农业企业,以饲料业务为基石,为畜牧行业全价值链提供全面的综合解决方案。公司的核心市场为亚洲(不含东亚)、非洲及拉丁美洲。
根据弗若斯特沙利文的资料,2024年,按产量计,公司是亚洲(不含东亚)第二大水产料供应商,水产料产量达100万吨;按产量计,亦是越南第三大饲料供应商,饲料产品产量达170万吨。
公司通过涵盖饲料、种苗与动保的整套产品与服务,全面满足养殖业领域的各种需求。其中,饲料是公司的主要产品。公司的饲料产品种类丰富,拥有水产料、禽料、猪料生产线。
截至2026年1月5日,公司的饲料生产基地分布于六个国家,分别为越南、印度、印度尼西亚、埃及、孟加拉国及厄瓜多尔。
于往绩记录期间,公司的收入来自销售饲料产品,主要包括水产料、禽料及猪料;种苗产品,包括虾苗及鱼苗;及动物保健品,包括环境改良剂及多种动物保健产品。

于往绩记录期间,公司的收入主要来自亚洲(不含东亚)(尤其是越南及印度尼西亚)以及厄瓜多尔及埃及等新兴市场。

财务资料
收入
于2023年度、2024年度、2025年截至9月30日止九个月,公司分别实现收入约为90.25亿元、114.17亿元、111.77亿元人民币。
年内/期内溢利
于2023年度、2024年度、2025年截至9月30日止九个月,公司分别实现年/期内溢利约为3.6亿元、7.35亿元、8.69亿元人民币。

毛利率
于2023年度、2024年度、2025年截至9月30日止九个月,公司毛利率分别为12.9%、15.2%、16.8%。

行业概览
亚洲(不含东亚)拥有丰富的水域资源,形成了得天独厚的水产养殖条件。泰国、越南、印度尼西亚等国是全球重要的水产养殖基地。
越南依托养殖业的规模化扩张与市场需求的持续释放,位列亚洲(不含东亚)饲料市场第二大市场。作为越南饲料市场增速最快的细分品类,水产料的持续增长为整体行业扩容提供了核心支撑。
2020年至2024年的市场规模从4.0百万吨增长至4.5百万吨,复合年增长率为3.0%。预计2025年至2029年的市场规模将从4.7百万吨增长至5.4百万吨,复合年增长率预计为3.7%。
同时,水产料行业正经历显著的集中化进程,2020年至2024年越南水产料行业CR5从28.1%上升至47.0%,头部企业凭借原料采购成本优势、精准营养配方技术及稳定的供应链体系,持续吸纳中小厂商的市场份额,推动行业集中度稳步攀升,预计2029年将进一步提升至60.5%。

印度尼西亚作为亚洲(不含东亚)饲料市场规模第三大的市场,占该区域市场的 13.5%,行业集中化趋势显著且进程稳健。
印度尼西亚水产料市场为整体行业扩容提供了核心支撑。2020年至2024年,该品类复合年增长率达3.3%,市场规模从1.5百万吨增长至1.7百万吨;预计2025年至2029年复合年增长率将维持3.7%的稳健水平,市场规模从1.8百万吨增长至2.0百万吨。
2020年至2024年,印度尼西亚水产料行业CR5从55.8%上升至66.3%,预计2029年将进一步提升至78.5%。

亚洲(不含东亚)饲料市场竞争格局分析
2024年,亚洲(不含东亚)水产料市场相对分散。其中,公司2024年实现水产料总产量1,011千吨,按产量计,在亚洲(不含东亚)水产料市场中排名第二。

董事会
公司董事会将由9名董事组成,包括3名执行董事、3名非执行董事及3名独立非执行董事。


股权架构
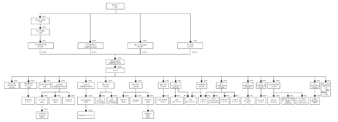
截至2026年1月5日,广东海大透过价值基石BVI拥有公司已发行股本总额 100.00%的权益。价值基石BVI由HAID International (SG)、兰京公司新加坡、皇山控股及海大国际BVI(各自为广东海大的全资子公司)分别直接持有10.50%、34.19%、 36.86%及18.45%。广东海大由广州海灏持有54.73%权益,而广州海灏由薛先生持有 39.75%权益。


中介团队
联席保荐人:J.P. Morgan Securities (Far East) Limited、中国国际金融香港证券有限公司、广发融资(香港)有限公司
公司法律顾问:有关香港及美国法律:年利达律师事务所;有关公司重组和中国法律:北京市中伦(上海)律师事务所;有关开曼群岛及英属维尔京群岛法律:迈普达律师事务所(香港)有限法律责任合伙;有关新加坡法律:旭龄及穆律师事务所;有关厄瓜多尔法律: Bustamante Fabara;有关越南法律: DFDL Vietnam Law Company Limited;有关印度法律: Dentons Link Legal;有关印度尼西亚法律: Nusantara DFDL Partnership;有关埃及法律: Al Amly and Hegui Law Firm GLA & Company Ltd.成员律师事务所
联席保荐人的法律顾问:有关香港及美国法律:瑞生国际律师事务所
申报会计师及独立核数师:安永会计师事务所
行业顾问:弗若斯特沙利文(北京)咨询有限公司上海分公司
合规顾问:迈时资本有限公司