AI应用如何实现规模化商业变现,正成为当前资本市场关注热点。
智通财经APP获悉,近期,一系列标志性事件带来强劲信号:
多家国内大模型与AI应用公司成功在港股IPO,验证了其商业模式与可持续的盈利路径;
智能体创业公司Manus被Meta收购、马斯克开源X平台推荐算法、沃尔玛将生成式AI深度整合进购物流程等行业动态持续发酵,让二级市场清晰看见AI应用爆发的巨大潜力——与之相关的GEO(生成式引擎优化)/GEM(生成式引擎营销) 等概念板块应声上涨;
而最具风向标意义的商业化注脚,来自OpenAI于2026年1月的关键决策:宣布在ChatGPT免费版与Go版中测试广告。
这不仅是AI巨头的营收探索,更标志着用户获取信息的方式发生根本性迁移,一个由生成式AI驱动的新兴市场正在加速形成。
对营销行业而言,这意味着场景的深层重构:当流量入口从搜索框转向对话框,整个产业的分配机制、技术架构与生态角色,都将迎来一场系统性变革。
AI广告时代到来
对于普通用户来说,OpenAI插入广告这或许只是体验上的一次微小调整,当用户在对话中提问“最近哪款无线耳机值得买”,系统也许会在回复中自然嵌入一个推荐,并标注“由品牌赞助”。
但从产业视角看,传统互联网通过关键词检索获取信息,生成式AI时代则转向自然语言交互。这一表层变化正引发全球流量分配机制的深层革新。

一方面,是流量入口迁移与变现渠道落地。
数据显示,截至2025年12月,ChatGPT的月活用户达到8.8亿,Google AI Overviews覆盖超20亿用户,国内豆包、DeepSeek、千问等应用月活均破亿。用户行为研究表明,超八成用户已形成通过AI获取消费信息的习惯,其中近35%保持每日高频互动。
AI事实上已成为新的流量分配中枢,这种注意力集中现象使品牌在AI回答中的位置排名变得至关重要。未进入"首选答案"序列的品牌,意味着失去了AI流量入口的竞争机会。
Adobe Analytics数据显示,2025年“黑色星期五”期间,流向美国电商网站的AI相关流量同比暴增600%。这一增速印证了流量入口转移的现实进程。
另一方面,是GEO/GEM带来新的广告营销范式的变革。
从技术机制看,GEO的本质是“意图精准捕捉”,传统SEM依赖关键词竞价,品牌在搜索结果页争夺排名位置;而GEM则是在对话语境中实现广告成为答案的自然融合。
OpenAI的广告设计也印证了这一逻辑:当用户询问墨西哥晚餐做法时,ChatGPT给出菜谱后会推送食材购买链接,甚至支持继续追问“能否换成低脂奶酪”。
行业测试数据显示,这种多轮交互式广告,能将转化率提升至传统SEM的3倍以上。
与传统SEO追求提升网页排名不同,GEO的核心目标是使商家信息嵌入大模型的联网搜索结果,最终成为AI回答的组成部分。这要求品牌内容不仅需要关键词优化,更需要基于AI对用户意图的深度理解,在恰当时机提供匹配的解决方案。
从技术要求看,GEO要求品牌内容具备三项特征:语义可识别性(可被模型理解)、结构可信度(可被模型引用)、交互持续性(多轮对话中保持价值)。
这种技术门槛的提升正在催生新的产业生态——能够连接品牌与AI平台、理解生成逻辑、搭建投放链路的服务商,正成为新时代的基础设施提供者。
传统的SEO/SEM市场规模在1.04万亿美元左右,催生了像谷歌、Meta、亚马逊这样的全球数字广告巨头,而AI即将带来GEO/GEM的行业变化,让市场参与者处于同一起跑线,谁有技术储备和资源禀赋,谁就有可能成为新的AI广告时代的龙头。
AI应用真正迎来投资“元年”
ChatGPT插广告事件的深层意义,在于期实现了AI流量的变现和AI广告营销的产业变革,AI应用真正迎来了规模化落地发展的契机。
这不仅是OpenAI单一企业的转型,而是整个AI应用产业从“资本投入期”向“商业变现期”过渡的标志性事件,不仅是C端流量可以变现了,在B端应用中,也将迎来GEO/GEM为代表的AI营销行业爆发。
产业数据支撑了这一判断。根据行业机构统计,2025年全球应用市场规模突破3000亿美元,其中中国市场以45%的增速位居全球前列。
从产业逻辑看,当底层大模型技术竞争趋于白热化,真正能够触达用户并产生商业价值的是应用层创新。
GEM和GEO的发展正是AI应用商业化能力的实践验证——它们不仅展示了AI应用对传统产业链的重构能力,也呈现了AI应用创造新价值空间的路径。
具体到GEO行业,根据《2025年中国GEO行业发展报告》,2026年全球GEO市场规模将达240亿美元,预计到2030年全球GEO市场规模有望达到1000亿美元,年复合增长率约53%。
从投资的视角看,AI应用在开年即受到资本市场热捧。
智谱和MiniMax作为中国头部大模型公司,1月初相继登陆港股后,受到市场热烈追捧,双双突破千亿港元市值,市场对AI应用场景的看好,导致资金大量涌入相关主题ETF,游戏传媒ETF涨幅超过30%。
长江证券研报认为,AI应用有望在2026年实现C端和B端的双重突破,建议关注场景卡位的龙头企业动向。国信证券表示,科技行情有望从算力基建向应用层扩散,AI商业化应用步伐预计加快。
AI应用加速的逻辑是,随着超级流量入口的形成,用户的使用习惯从“输入关键词查找网页”转向“直接向AI提问获取答案”迁移。据Gartner预测,2026年全球传统搜索引擎流量中将有约25%转移至AI工具,这是GEO生长的土壤。
其次,渗透率的加速提升也是投资AI应用的一大逻辑。
在去年公布《关于深入实施“人工智能+”行动的意见》中就提出,到2027年,率先实现人工智能与6大重点领域广泛深度融合,新一代智能终端、智能体等应用普及率超70%,2030超90%。
GEO市场的爆发力就源于其对传统营销模式的替代效应以及AI搜索渗透率的快速提升。
AI广告,中国企业的技术布局
在这场AI广告范式的变革中,营销行业迎来了重构的机会。但问题在于,并非所有企业都能理解GEM的“新语法”,更难以重构全链路广告体系。
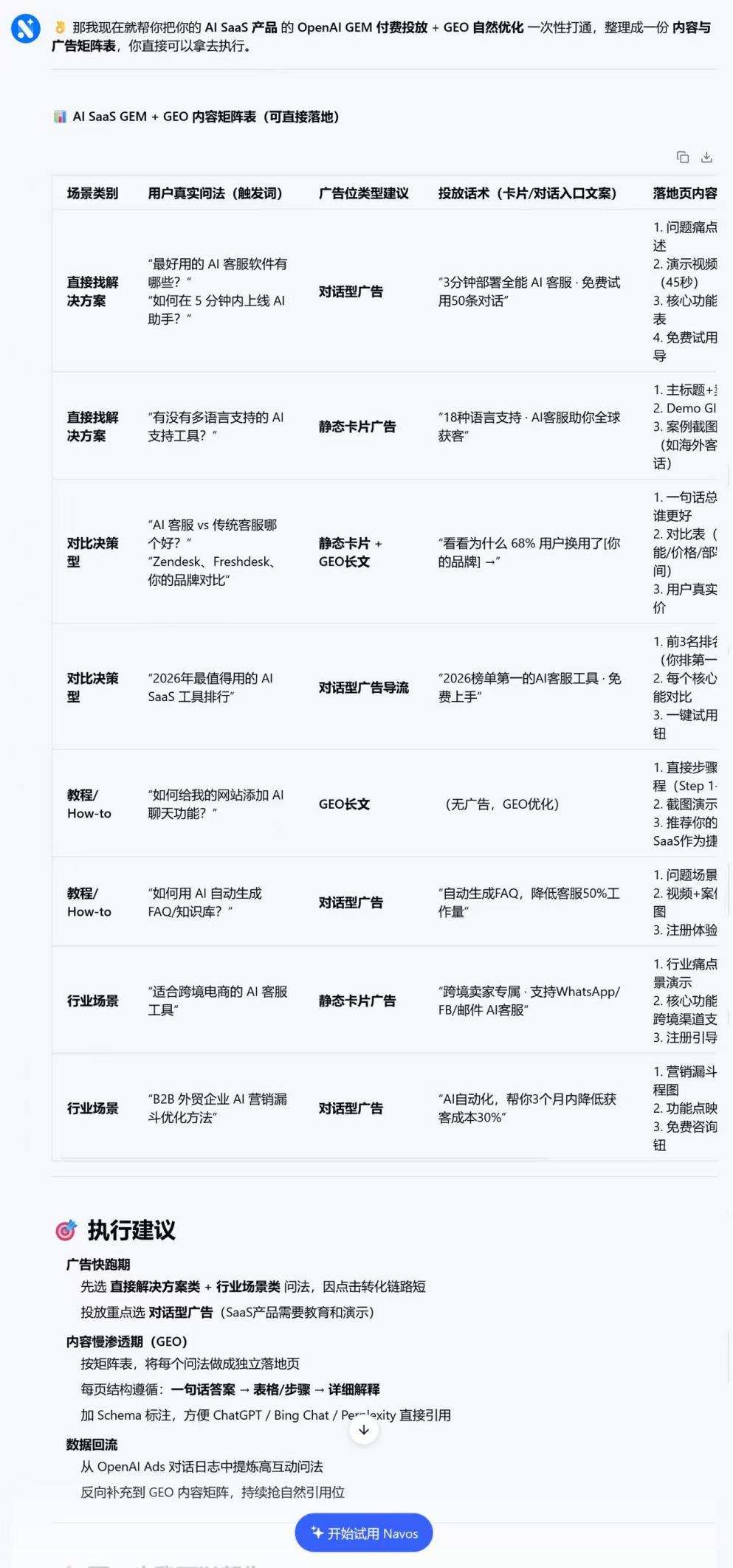
部分中国企业已完成提前布局,领先的AI营销科技企业钛动科技,通过其营销多智能体Navos Marketing Multi-Agent,在GEM赛道建立了先发优势。
Navos的定位,是一位真正能读懂营销意图、理解GEM结构语法、并能陪伴式生成策略的智能搭子。它背后由钛动自研的“钛极”大模型驱动,具备对用户意图、场景语义、广告结构的深度理解能力。
具体而言,Navos可以基于实时营销数据与行业经验,自动生成结构化的广告素材——即基于业内爆款案例生成优质素材,并提供可执行的营销策略。
无论是针对不同品类的语境调性分析,还是面向多语言市场的投放内容变体组合,Navos都能完成从语义理解到策略生成的全链条闭环。它理解的不只是“怎么投”,更是“在GEM语境下如何被大模型优先生成、优先调用、优先触达用户”。
在实践层面,Navos采用自然语言交互,操作门槛低,例如当用户提出“有没有多语言支持的AI工具”时,Navos会输出适合ChatGPT语境的“静态卡片广告”建议及推荐话术;当用户提出“AI客服vs传统客服哪个更好”,系统可自动生成兼顾GEO长文和静态素材的组合方案。

未来用户有望通过一句话,就能让Navos生成面向搜索、社媒、AI应用的广告投放策略。
这种输出不仅降低了企业首次进入GEM场景的创作门槛,还让素材和策略之间形成可执行的闭环,大幅提高投放效率和实操落地能力。
支撑这一切的,是钛动多年在全球范围内积累的真实营销数据与一线实战经验。
2025年,钛动已服务超过10万家广告主,业务覆盖全球200多个国家和地区,客户覆盖率达中国出海大客户的80%以上,包括阿里巴巴、TikTok、Temu、库洛游戏、米哈游等头部企业。
更关键的是,这些数据和客户储备可以天然迁移至GEM场景。GEM广告的核心要求是将内容精准推送给与之语义最相关的用户,在全球主流媒体平台上,钛动帮助客户完成了数以亿计的广告素材测试、A/B实验与用户人群匹配,这些沉淀形成了真实可用、结构清晰、场景化极强的营销数据资产。
这种“技术+数据+生态”的综合能力,具体体现为对主流AI平台算法的解析能力、反归因洞察能力、快速产品化能力,以及通过市场占位形成的客户粘性。这些要素构成了GEM时代企业的核心竞争力。
对于资本市场而言,这意味着投资逻辑正从“技术概念”转向“应用落地”。那些率先理解AI应用场景、建立技术能力、完成生态布局的企业,正站在新一轮产业周期的起点。