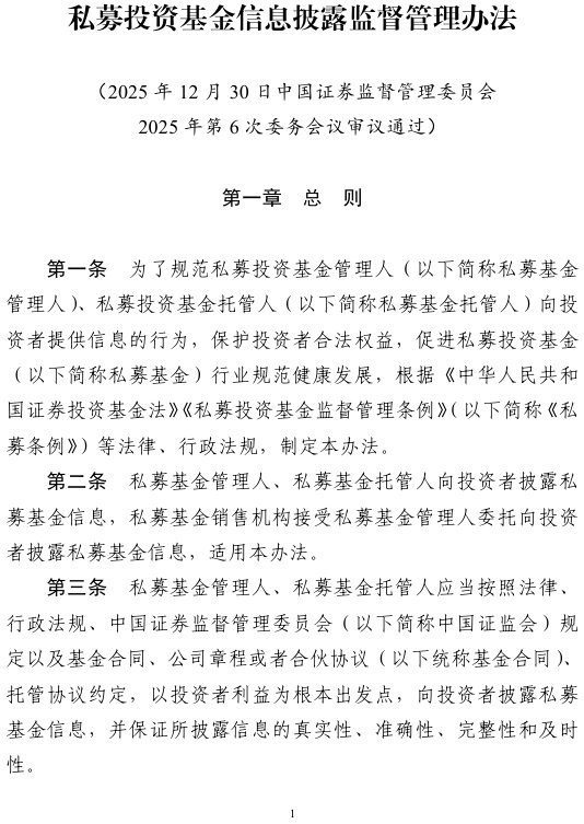
智通财经APP获悉,2月27日,中国证监会发布《私募投资基金信息披露监督管理办法》。《私募基金信息披露办法》共七章四十四条,主要内容包括:一是总则。明确私募基金管理人、私募基金托管人,以及接受私募基金管理人委托的私募基金销售机构向投资者披露信息的原则要求。二是信息披露基本要求。明确私募基金管理人应当按照基金合同约定的信息披露内容、渠道、方式、频率向投资者披露私募基金信息。明确私募基金管理人自愿信息披露要求。明确私募基金托管人履行与托管业务有关的信息披露职责,以及对私募证券投资基金财务情况等信息复核审查的要求。明确对投资业绩进行预测、向投资者承诺投资本金不受损失或者承诺最低收益最大亏损、公开披露或者变相公开披露等信息披露禁止性行为。
三是定期报告、临时报告和清算报告。明确私募证券投资基金、私募股权投资基金的定期报告类型和具体内容。明确私募基金发生重大事件时,私募基金管理人应当及时编制临时报告,并向投资者披露。要求私募基金管理人及时向投资者披露清算公告、清算报告以及与清算有关的其他重大事项相关信息。四是信息披露事务管理。要求私募基金管理人、私募基金托管人建立健全信息披露管理制度。明确私募基金管理人股东、合伙人、实际控制人的信息披露配合义务。明确加强未公开信息管理、资料保存等要求。五是监督管理和法律责任。明确中国证监会及其派出机构对私募基金管理人、私募基金托管人、私募基金销售机构及其他私募基金服务机构,以及前述机构的从业人员从事私募基金信息披露活动及相关服务情况进行监督管理,可以依法采取责令改正、监管谈话、出具警示函等行政监管措施,依照《私募条例》等对相关违法行为进行行政处罚。
原文如下:
中国证监会发布《私募投资基金信息披露监督管理办法》
为贯彻党中央、国务院关于金融监管的工作部署,落实《国务院关于加强监管防范风险推动资本市场高质量发展的若干意见》(国发〔2024〕10号)、《私募投资基金监督管理条例》(以下简称《私募条例》)有关规定,规范私募基金信息披露行为,保护投资者合法权益,中国证监会发布了《私募投资基金信息披露监督管理办法》(以下简称《私募基金信息披露办法》),自2026年9月1日起施行。《私募基金信息披露办法》压实私募基金管理人、私募基金托管人信息披露责任,规范私募基金信息披露行为,有利于提高私募基金运作透明度,保护投资者合法权益。
《私募基金信息披露办法》共七章四十四条,主要内容包括:一是总则。明确私募基金管理人、私募基金托管人,以及接受私募基金管理人委托的私募基金销售机构向投资者披露信息的原则要求。二是信息披露基本要求。明确私募基金管理人应当按照基金合同约定的信息披露内容、渠道、方式、频率向投资者披露私募基金信息。明确私募基金管理人自愿信息披露要求。明确私募基金托管人履行与托管业务有关的信息披露职责,以及对私募证券投资基金财务情况等信息复核审查的要求。明确对投资业绩进行预测、向投资者承诺投资本金不受损失或者承诺最低收益最大亏损、公开披露或者变相公开披露等信息披露禁止性行为。三是定期报告、临时报告和清算报告。明确私募证券投资基金、私募股权投资基金的定期报告类型和具体内容。明确私募基金发生重大事件时,私募基金管理人应当及时编制临时报告,并向投资者披露。要求私募基金管理人及时向投资者披露清算公告、清算报告以及与清算有关的其他重大事项相关信息。四是信息披露事务管理。要求私募基金管理人、私募基金托管人建立健全信息披露管理制度。明确私募基金管理人股东、合伙人、实际控制人的信息披露配合义务。明确加强未公开信息管理、资料保存等要求。五是监督管理和法律责任。明确中国证监会及其派出机构对私募基金管理人、私募基金托管人、私募基金销售机构及其他私募基金服务机构,以及前述机构的从业人员从事私募基金信息披露活动及相关服务情况进行监督管理,可以依法采取责令改正、监管谈话、出具警示函等行政监管措施,依照《私募条例》等对相关违法行为进行行政处罚。
下一步,中国证监会将组织做好《私募基金信息披露办法》的贯彻落实工作,加强信息披露行为监管,督促市场参与各方归位尽责,促进私募基金行业规范健康发展。同时,中国证监会将持续落实《私募条例》,围绕私募基金运作重点环节出台部门规章、规范性文件,完善私募基金全流程监管规则,不断夯实私募基金行业规范运作的制度基础。
















本文编选自“中国证监会”官网,智通财经编辑:李佛。