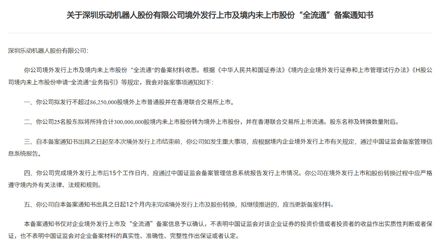
智通财经APP获悉,3月6日,中国证监会国际合作司发布《关于深圳乐动机器人股份有限公司境外发行上市及境内未上市股份“全流通”备案通知书》。乐动机器人拟发行不超过86,250,000股境外上市普通股并在香港联合交易所上市。该公司25名股东拟将所持合计300,000,000股境内未上市股份转为境外上市股份,并在香港联合交易所上市流通。

招股书显示,乐动机器人是全球领先的以感知智能为基础的全栈式智能机器人公司。公司打造了以视觉感知为核心的智能机器人基础设施并赋能于各类智能机器人应用场景,同时提供视觉感知产品及整机智能机器人产品。根据灼识咨询的资料,2024年,搭载公司的视觉感知技术的智能机器人数量超过600万台。以2024年营业收入计算,公司是全球最大的以视觉感知技术为核心的智能机器人公司。