智通财经APP获悉,3月13日,为规范私募投资基金信息披露行为,保护投资者合法权益,促进私募投资基金行业规范健康发展,中国证券投资基金业协会起草了《私募投资基金信息披露实施细则(征求意见稿)》及《私募投资基金信息披露重要内容模板(征求意见稿)》,现就相关文件向社会公开征求意见。下一步,协会将根据公开征求意见情况进一步完善上述规则后发布,并对基金信息披露备份系统进行改造,具体上线时间另行通知。
《信息披露细则》共七章五十一条,主要包括以下内容:
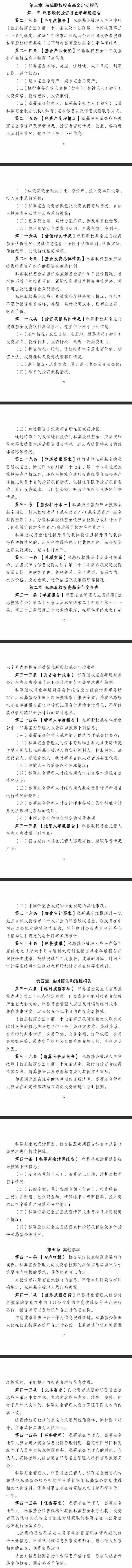
(一)细化私募证券基金定期报告的披露要求。一是细化《信息披露办法》中私募证券基金净值披露和定期报告中财务情况、杠杆水平、关联交易、跨境投资、流动性受限资产、年度财务会计报告、管理人报告、托管人报告等的具体披露要求。二是进一步明确直接投资和涉及嵌套情形下投资资产的穿透披露要求。对涉及嵌套投资的,要求披露穿透后合并计算的投资资产类别、金额、比例等内容。三是对投资资产占比超过基金净资产一定比例的,应当披露该投资资产具体信息。四是细化跨境投资的披露要求。对于直接或通过衍生品等间接方式投资境外资产的,应当披露投资规模、跨境投资方式、投资路径等情况。五是明确了《信息披露办法》审计要求中“主要投向”的具体标准。对本年度任一季度末,投资流动性受限资产和新三板股票、场外衍生品资产、境外资产、其他管理人管理的私募基金的比例单独或合计高于基金净资产60%的私募基金,其年度财务会计报告应当经符合《证券法》规定的会计师事务所审计。
(二)细化私募股权基金定期报告的披露要求。一是细化《信息披露办法》中私募股权基金定期报告净资产、杠杆水平、关联交易、管理人报告、托管人报告等的具体披露要求。二是进一步明确投资标的披露要求,包括投资行业、投资本金和账面价值、退出方式和金额、投资架构等。三是进一步明确直接投资和涉及嵌套情形下投资标的的穿透披露要求,对涉及嵌套的要求披露穿透后投资规模前十名的投资项目情况。四是明确《信息披露办法》审计要求中“管理规模较大且自然人投资者较多”的具体标准。明确基金规模超过一亿元且自然人投资者20人以上的私募基金,其年度财务报告应当经符合《证券法》规定的会计师事务所审计。
(三)进一步明确私募基金临时报告和清算报告的披露要求。一是明确了临时报告“重大关联交易”的披露内容,包括关联方名称、关联关系、交易标的基本情况、交易价格、交易金额、定价依据、交易事项概述等信息。二是细化了清算报告的披露内容,明确私募基金如预期无法在规定清算期完成清算,应当在原定清算期结束前向投资者进行临时披露;强调私募基金完成清算前,应当按照定期报告和临时报告要求进行持续披露。
(四)制定信息披露内容模板、明确信息披露备份等要求。一是要求管理人向投资者披露信息的具体内容应当不少于《重要内容模板》的要求,具体格式可以自定,以体现私募基金的特点。二是明确信息披露备份平台相关要求。要求私募基金管理人将所披露的内容在中国证监会指定的信息披露备份平台进行备份,投资者可以登录该平台进行信息查询;信息披露备份平台不作为信息披露渠道;协会对信息披露备份平台信息严格保密,除依法配合开展案件检查、调查外不予使用。三是明确私募基金信息披露文本要求、事务管理及保密要求。
(五)加强自律管理。明确协会依据法律、行政法规、中国证监会相关规定及协会自律规则对私募基金管理人、私募基金托管人、私募基金销售机构、私募基金服务机构及其从业人员在信息披露活动中的相关行为实施自律管理,可以依法依规采取谈话提醒、书面警示、限期改正等自律管理措施以及警告、公开谴责、限制相关业务活动等纪律处分措施。(六)明确发布时间。《信息披露细则》自2026年9 月1日起施行,协会2016年2月4日发布的《私募投资基金信息披露管理办法》同时废止。
原文如下:
关于就《私募投资基金信息披露实施细则(征求意见稿)》及《私募投资基金信息披露重要内容模板(征求意见稿)》公开征求意见的通知
为规范私募投资基金信息披露行为,保护投资者合法权益,促进私募投资基金行业规范健康发展,根据《中华人民共和国证券投资基金法》《私募投资基金监督管理条例》《私募投资基金信息披露监督管理办法》及其他有关法律法规,中国证券投资基金业协会(以下简称协会)起草了《私募投资基金信息披露实施细则(征求意见稿)》(以下简称《信息披露细则》)及《私募投资基金信息披露重要内容模板(征求意见稿)》(以下简称《重要内容模板》),现就相关文件向社会公开征求意见。欢迎社会各界对《信息披露细则》及《重要内容模板》提出宝贵意见,公众可以于2026年3月27日前通过电子邮件方式提出反馈意见(电子邮箱:smjjxxpl@amac.org.cn),反馈格式请参照“征求意见反馈格式”。
下一步,协会将根据公开征求意见情况进一步完善上述规则后发布,并对基金信息披露备份系统进行改造,具体上线时间另行通知。



本文编选自“中国证券投资基金业协会”官网,智通财经编辑:蒋远华。