智通财经APP获悉,据港交所3月15日披露,Hope Sea Inc.再度向港交所主板递交上市申请,农银国际为独家保荐人。

公司简介
招股书显示,Hope Sea是一家总部位于中国的综合供应链解决方案提供商,专门为电子产品(尤其是各种复杂类型的集成电路)提供跨境供应链解决方案。公司的客户遍布40多个垂直行业,包括物联网通信、半导体、智能机器人解决方案以及新能源领域下的行业。
根据弗若斯特沙利文的资料,中国的电子产品跨境综合供应链解决方案市场高度分散,按GMV计,于2024年前五大市场参与者合共占5.21%的市场份额。按GMV计,公司于2024年为第四大市场参与者,市场份额约为0.64%。
公司的全面解决方案包括“四流合一”:货物流(即货物从客户的国际上游供应商到其在中国内地的经营地点的流通);资金流(即与国际供应商结算货物的购买价格);信息流(即实时跟踪货物流和资金流,并与客户同步信息);及商流(即实现货物流、资金流和信息流的无缝整合,以完成客户与其供应商的端到端交易)。
同时,公司也拥有物流及仓储解决方案,部分客户也会选择单独使用物流及仓储解决方案,因公司的仓储运营专为电子产品存储定制,对于需要安全、温度和湿度受控的环境存放敏感电子产品及成品,并要求精准库存管理和操作流程以防止货损的客户具有吸引力。

于业绩纪录期,公司的供应链解决方案主要专注将电子产品从客户的全球供应商处进口至中国内地市场。公司透过向客户提供供应链解决方案的服务费(通常按GMV 的百分比计算)产生收入。依托供应链解决方案产生的稳定现金流,公司通过运作跨境资安排进一步创收。
财务资料
收入
于2023年度、2024年度、2025年度,公司主营业务收入分别约为2.21亿元、2.35亿元、2.68亿元人民币。
利润
于2023年度、2024年度、2025年度,公司年度利润分别为8360.9万元、8552.8万元、1.08亿元人民币。

行业概览
2020年至2024年,中国电子产品国际贸易市场经历波动,复合年增长率为 2.9%。2020年至2022年,受疫情期间停产导致的累积订单推动,贸易额从人民币9.1万亿元增至人民币10.0万亿元;而2023年及2024年,随着全球电子产品市场逐步复苏,贸易额有所波动,分别为人民币9.5万亿元及人民币10.2万亿元。
在可预见未来,受益于全球经济复苏推动的全球电子产品市场需求激增,预计中国电子产品国际贸易市场将促进复苏进程。预计2025年至2029年,中国电子产品国际贸易额将以6.1%的复合年增长率增长,到2029年有望达到人民币13.9万亿元。

在国际贸易持续增长、下游客户供应链服务需求提升以及供应链服务升级的驱动下,中国电子产品跨境供应链服务市场规模实现快速增长,并有望在未来持续增长。
根据弗若斯特沙利文的资料,中国电子产品跨境供应链服务市场的GMV从2020年的人民币8.4万亿元增长至2024年的人民币9.5万亿元,复合年增长率为3.1%,且预计到 2029年将达到人民币13.3万亿元,2025年至2029年的复合年增长率预计为6.9%。

基于市场竞争加剧与成本压力上升的双重驱动,企业正逐步转向跨境综合供应链解决方案提供商,以统筹管理其国际供应链运营。中国电子产品跨境综合供应链解决方案市场的GMV从2020年的人民币4.5万亿元增长至2024年的人民币5.6万亿元,复合年增长率达5.6%。
随着综合解决方案提供商凭借规模效应与专业能力降低成本,同时提供增值服务及信息分析以提升运营效率,越来越多的中国公司倾向于将其供应链流程外包予综合供应链解决方案提供商。
因此,中国电子产品跨境综合供应链解决方案市场的GMV预计将于2029年达到人民币 8.9万亿元,2025年至2029年的复合年增长率预计为9.5%。

根据弗若斯特沙利文的资料,2024年中国电子产品跨境综合供应链解决方案市场规模达人民币5.6万亿元,其中前五大提供商合计市场份额占比为5.21%。2024年,公司在中国电子产品跨境供应链服务综合解决方案提供商中排名第四,市场份额占比为 0.64%。

董事会资料
公司董事会由6名董事组成,包括2名执行董事,1名非执行董事及3名独立非执行董事。


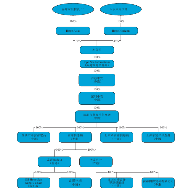
股权架构
截至2026年3月9日,Hope Atlas及Hope Horizon分别持有公司76%、24%的股份。冯先生、杨女士及冯女士够透过Hope Atlas(其董事为冯先生及杨女士)及Hope Horizon(其董事为冯女士)控制公司。春晖家庭信托为一项根据英属维尔京群岛法律成立的保留权力信托,由冯先生及杨女士作为委托人,及Tricor Equity Trustee Limited作为专业受托人。冯先生及杨女士(均为我们的控股股东)控制Hope Atlas所持有股份附带的投票权之行使。冯先生与杨女士为夫妻关係。
玉承家庭信托为一项根据英属维尔京群岛法律成立的保留权力信托,由冯女士作为委托人,并由Tricor Equity Trustee Limited作为专业受托人。冯女士(为控股股东之一)控制Hope Horizon所持有股份附带的投票权之行使。冯女士为冯先生与杨女士之女儿。


中介团队
独家保荐人:农银国际融资有限公司
公司法律顾问:有关香港法例及美国法律及国际制裁法律:伟凯律师事务所;有关中国法律及中国知识产权法律:北京德恒(深圳)律师事务所;有关数据合规的中国法律:广东连越律师事务所;有关开曼群岛法律:Harney Westwood & Riegels
独家保荐人法律顾问:有关香港法例及美国法律:亚司特律师事务所;有关中国法律:通商律师事务所
核数师及申报会计师:罗兵咸永道会计师事务所
行业顾问:弗若斯特沙利文(北京)咨询有限公司上海分公司