智通财经APP获悉,据港交所4月1日披露,永康控股有限公司(以下简称:永康控股)第三次向港交所主板提交上市申请书,同人融资、华富建业企业融资为其联席保荐人。

公司简介
招股书显示,永康控股主要为在东协地区及中国营运的集装箱航运公司和集装箱租赁公司提供服务。按2025年的集装箱吞吐量计算,公司是新加坡领先的及东南亚第二大的集装箱堆场营运商(按照弗若斯特沙利文报告,公司在新加坡拥有最高市占率16.2% 及在东南亚拥有市占率5.9%),
目前,公司于10个地点营运 18个集装箱堆场(总堆场使用面积约为590,000平方米,总储存量约为83,000个TEU),能够提供一系列集装箱及物流相关服务(包括储存及装卸、维修及保养、新建集装箱检验以及集装箱运输)。
公司一般以品牌名称“永康”于新加坡、泰国、马来西亚及越南经营,于中国香港则以品牌名称“PCL”及“明丰”经营。至于中国内地的业务,以品牌名称“克运”(从独立第三方取得许可的品牌)及“毅发”(源自其中一间中国附属公司名称的品牌)经营。
公司的业务模式主要是提供空箱的储存和处理、维修和保养以及运输,主要通过以下三大主要业务分部经营和管理业务,是各为不同但相辅相成的业务:
集装箱堆场业务:核心业务包括提供集装箱堆场服务,其包括储存及处理、维修及保养以及运输(a)在整个东协地区及中国的空集装箱;及(b) 在新加坡的ISO罐式集装箱。
仓储及集装箱货运站:作为全方位综合物流解决方案的一部分,集团为货主及其他客户提供仓储及集装箱货运站服务,当中包括出港和进港普通货物的合併和分拆以及货物储存。
集装箱销售和新建集装箱检验:除了核心集装箱堆场业务外,公司亦提供与集装箱有关的配套服务,包括集装箱(二手和新建)及集装箱零部件的贸易,以及对新建集装箱的验收及检测,以协助客户确保彼等所购买的集装箱符合相关购买协议中规定的标準及条件。
集装箱堆场业务是公司的核心业务,占总收益的绝大部分。截至2023年、 2024年及2025年12月31日止年度,集装箱堆场业务的收入分别约占总收益的76.1%、67.2%及 73.2%。
财务资料
收入
2023年、2024年、2025年,该公司收益分别约为1.56亿元(新加坡元,下同)、1.65亿元、1.49亿元。
利润
2023年、2024年、2025年,该公司年内溢利分别约为837万元、1161.8万元、1326.6万元。

毛利率
2023年、2024年、2025年,该公司毛利率分别为30.2%、26.2%、29.5%。

行业概览
东南亚的集装箱港口吞吐量由2020年的1.11亿个TEU增加至2025年的1.39亿个TEU,年复合增长率为4.6%。在该地区中,新加坡到2025年将占总吞吐量的4466万个TEU。
展望未来,东南亚地区的吞吐量预计将于2030年达到1.86亿个TEU,2026年至2030年间的年复合增长率为 5.9%。其中,新加坡预计将贡献5646万个TEU。

中国集装箱港口吞吐量由2020年的2.64亿个TEU增加至2025年的3.54亿个TEU,年复合增长率为6.0%。上海港在广泛部署全面自动化的码头的支持下,仍保持全球最繁忙港口的地位。
预计到2030年,中国的集装箱吞吐量将增加至4.55亿个TEU,2026年至2030年间的年复合增长率为5.2%。

东南亚及新加坡集装箱堆场总吞吐量
东南亚的集装箱堆场吞吐量由2020年的13.32百万个TEU增加至2025年的1770万个TEU,年复合增长率为5.9%。到2025年,新加坡的集装箱堆场吞吐量将达到370万个TEU,同期年复合增长率为0.5%。
预计到2030年,东南亚地区的吞吐量将达到2390万个 TEU,2026年至2030年间的年复合增长率为6.5%。

中国集装箱堆场总吞吐量
中国集装箱堆场市场呈现强劲增长,吞吐量由2020年的1.1亿个TEU增加至 2025年的1.35亿个TEU,年复合增长率为4.3%。
中国吞吐量预计将由2026年的1.4亿个TEU增加至2030年的1.58亿个TEU,年复合增长率为3.0%。

东南亚的集装箱堆场市场竞争激烈且高度分散,2025年排名前五的业者合计占总市场规模的28.1%。
于2025年,该行业由众多本地及区域性营运商所构成,这些业者正日益整合其服务项目(例如保养、维修及保税仓储),以提供端对端的物流解决方案。随着贸易流持续转向东南亚,竞争环境将由那些能够在主要基础设施枢纽附近取得土地、以管理日益增加的空箱调度量的营运商主导。集团于2025年在东南亚集装箱堆场营运商中排名第二,市场占有率达5.9%。

新加坡的集装箱堆场市场相当集中,2025年排名前五的业者约占总堆场吞吐量的59.5%。集团是新加坡集装箱堆场营运商中的市场领导者,2025年的市场占有率为16.2%。

董事会资料
公司董事会由7名董事及1名替任董事组成,包括2名执行董事及1名替任董事、2名非执行董事及3名独立非执行董事。董事经选举产生,任期3年,可连任或重新委任。

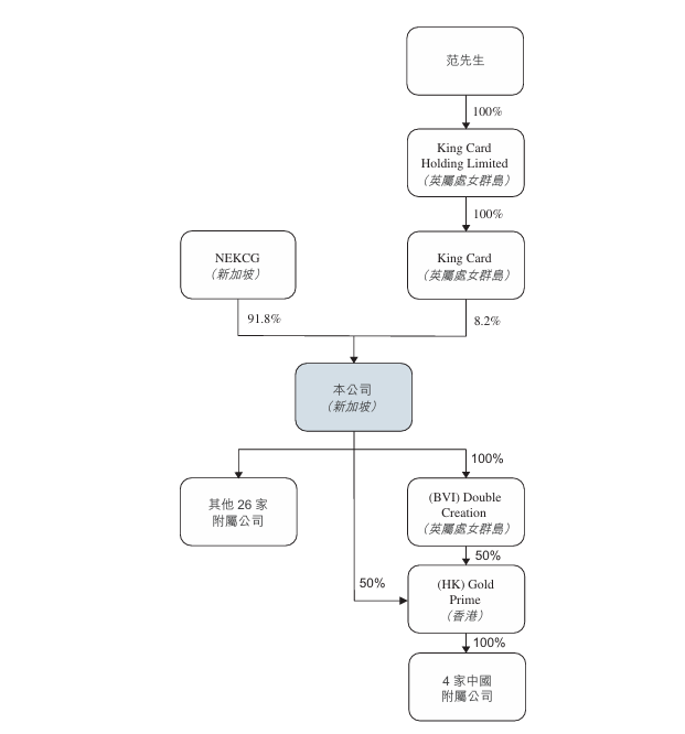
股权架构
NEKCG是一间投资控股公司,其持有比例如下:NEKCH约79.4%;NEKGH约 5.6%;李先生约7.3%;伍先生约6.4%;及梁先生约1.3%。他们共同组成一个控股股东集团,NEKCG 为 NEKCH、NEKGH、李先生、伍先生及梁先生各自的受控法团,根据证券及期货条例,被视为拥有 NEKCG 所拥有权益的相同数目股份的权益。
Li Ng Chiu Ying女士为李先生之配偶,被视为于李先生拥有权益的相同数目股份中拥有权益。Li Ping Tei女士为伍先生之配偶,被视为于伍先生拥有权益的相同数目股份中拥有权益。


中介团队
联席保荐人:华富建业企业融资有限公司,同人融资有限公司
法律顾问:有关香港法律:罗夏信律师事务所;有关香港法律(就香港的附属公司而言):柯伍陈律师事务所;有关新加坡法律: WongPartnership LLP;有关中国法律:君合律师事务所;有关中国法律(社会保险和住房公积金事务):国浩律师(上海)事务所;有关马来西亚法律: Cheang & Ariff;有关泰国法律: Weerawong, Chinnavat & Partners;有关越南法律: LNT & Partners
申报会计师:德勤•关黄陈方会计师行
核数师:Deloitte & Touche LLP
行业顾问:弗若斯特沙利文有限公司
合规顾问:华富建业企业融资有限公司