问题举报
智通媒体矩阵
智通财经APP
下载智通财经APP
大路演官网
联系我们
切换繁体
首页
资讯
7x24
行情
数据
日历
路演
主题
分享
微信
分享
QQ
分享
微博
评论
收藏
取消
收藏
首页 >
资讯 >
港股公司 >
海通证券:营收上升、毛利齐降,民生教育(01569)及希望教育(01765)年报分析
作者: 海通证券
2019-03-24 17:47:21
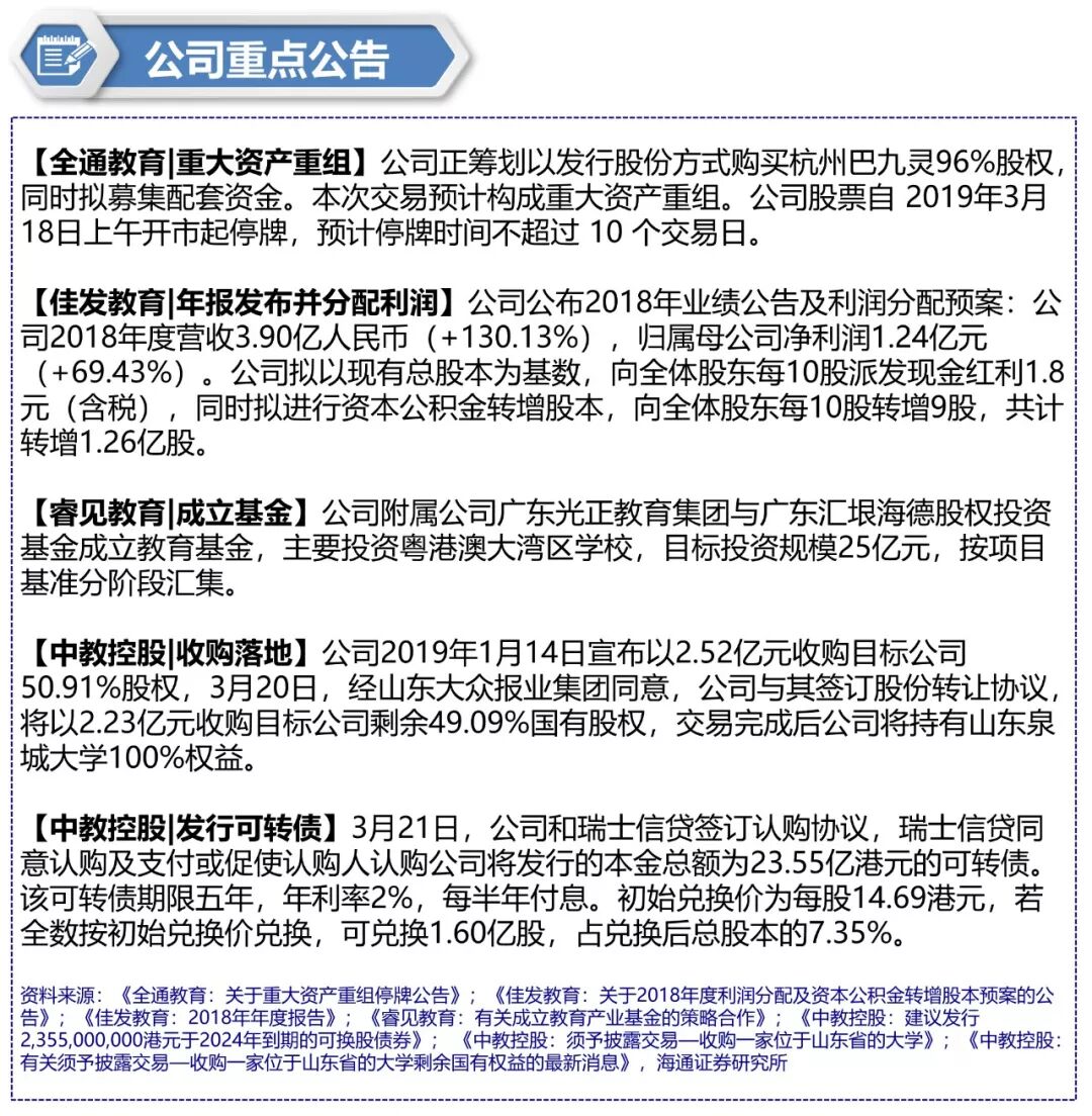
民生教育及希望教育发布年报,高教股进入业绩密集发布器
本文来自微信公众号“ 汪立亭消费服务研究”
本周看点分析针对民生教育(01569)及希望教育(01765)发布的截至2018年12月31日止年度的全年业绩公告。
智通声明:本内容为作者独立观点,不代表智通财经立场。未经允许不得转载,文中内容仅供参考,不作为实际操作建议,交易风险自担。更多最新最全港美股资讯,请点击
下载智通财经App
分享
微信
分享
QQ
分享
微博
收藏
取消
收藏
相关阅读
尚德机构(STG.US)2018年净收入同比增长103%,净亏损率降至47%
2019-03-22 21:13
林喵
融信中国(03301)2018年归母核心净利同比大增116%,“三驾马车”驱动千亿规模
2019-03-22 14:26
每日经济新闻
港股异动︱变更年报披露日期为3月22日 福莱特玻璃(06865)现涨4.11%
2019-03-21 14:27
王岳川
5G狂欢不过香江,亚信科技(01675)好业绩不代表好未来
2019-03-20 17:06
聂一洲
一图看懂华兴资本(01911)2018年度业绩报告
2019-03-20 10:07
智通编选