问题举报
智通媒体矩阵
智通财经APP
下载智通财经APP
大路演官网
联系我们
切换繁体
首页
资讯
7x24
行情
数据
日历
路演
主题
分享
微信
分享
QQ
分享
微博
评论
收藏
取消
收藏
首页 >
资讯 >
要闻 >
新形态下的新能源汽车投资有哪些?
作者: 中信建投证券
2020-09-17 15:20:41
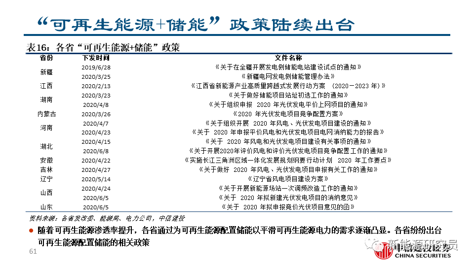
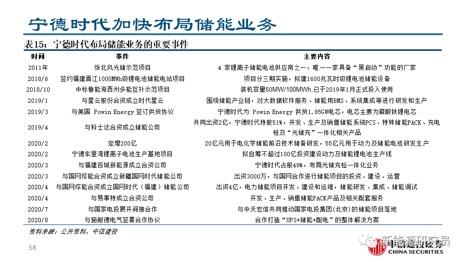
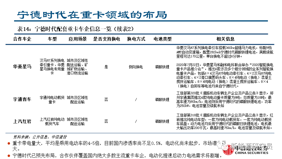
未来新能源汽车五大投资方向:车电分离、造车新势力、电池技术、重卡、储能。
本文来自微信公众号“新能源研究员”,作者:杨藻、张亦弛、张鹏。
(编辑:张金亮)
智通声明:本内容为作者独立观点,不代表智通财经立场。未经允许不得转载,文中内容仅供参考,不作为实际操作建议,交易风险自担。更多最新最全港美股资讯,请点击
下载智通财经App
分享
微信
分享
QQ
分享
微博
收藏
取消
收藏
相关阅读
行业景气度高、里程碑式新产品发布,潍柴动力(02338)下半年业绩有望大幅增长
2020-09-16 20:05
天风证券
港股异动︱赣锋锂业(01772)涨近8% 工信部指支持各地创建车电分离模式发展试点
2020-09-14 10:55
王岳川
电动车8月销量点评:产销持续向上,符合预期
2020-09-14 07:05
东吴证券
新能源汽车8月销量点评:低谷已过,把握供应链优质标的机会
2020-09-11 08:28
中信证券