下半年,A股交易的核心逻辑仍是中美名义增速差的收敛。名义经济的“东升西落”将带动中美利差收窄,从而对A股盈利和估值的上行起到推动作用。我们判断,下半年获取超额收益的关键在于对风格的把握,成长风格有望崛起,尤其看好科技成长。
交易核心变量:中美名义增速差。展望下半年,中美名义增速差有望收敛带动中美利差收窄,成为中国资产价格修复的核心因素。一方面美国消费疲弱迹象显现,通胀韧性回落,美国名义经济增速的走弱或将趋势性显现;另一方面,全球制造业上行周期中,外需的修复叠加政策发力将助推国内经济向好,A股新的投资框架应摒弃中国信用周期,转为全球制造业和货币周期框架。名义经济的“东升西落”将带动中美利差收窄,成为中国资产价格修复的核心因素。
超额收益胜负手:风格切换。2019年以后,风格对超额收益的影响远大于2019年之前。过去近3年价值风格崛起的背后,是经济预期斜率不断调整下,高股息防御板块估值溢价的攀升,本轮市场风格周期在持续时间上已显著超越了过去两轮。随着海外流动性的逐步宽松,成长风格有望占优。
行业推荐:科技股为首。在市场风格切换的关键阶段,政策持续助力下,科技股有望“乘势而上”。政策持续发力,背后是逆全球化和大国博弈的宏观背景。从交易层面看,科技股符合市场偏好,估值具备性价比。建议关注:优势制造业、“卡脖子”环节、“前沿新兴产业及未来产业”、数字经济。重点关注半导体、自动驾驶、信创、低空经济等赛道。
交易核心变量:中美名义增速差
上半年A股估值修复,本质在于中美名义增速差的收窄
中美利差上行的底层逻辑是中美名义经济增速差上行,利率和经济互为因果,共同导致人民币资产弱势;
过去三年,中美名义增速差持续保持在正区间,是过去几十年从未发生过的。
今年,中美名义增速差(美-中)由23Q4的1.70%收窄至24Q1的1.2%,使得中国资产的相对配置价值提升,系年初以来A股估值修复的底层逻辑。

下半年,名义经济的“东升西落”有望出现
我们判断下半年,名义经济的“东升西落”有望出现。
一方面,美国通胀回落、企业盈利受损;全球制造业景气复苏下,中国企业盈利有望修复。
另一方面,中美名义增速差收窄带动中美利差收窄,从而推动中美权益市场估值中枢差的收敛,A股将迎来估值修复。


“西落”:美国经济和利率的下行,关键在于服务业降温
在过去数轮景气周期中,美国的服务业和制造业一般都表现为共振。
本轮是一个例外,本轮美国制造业与非制造业的背离始于2022年末,至今已持续19个月,成为2000年以来背离时间最长的一段。
服务业、制造业“一盛一衰”,背后原因在于:疫情期间政府加杠杆转移支付居民→消费服务业景气→通胀难下→降息推迟、利率高企→金融环境偏紧下制造业需求承压。
因此,欧美消费服务需求的回落是经济和利率向下的关键。

“西落”:5月零售美国零售消费低于预期,消费疲弱迹象显现
美国消费者支出减少,消费对美国经济韧性的支撑正逐步减弱。
5月美国零售数据小幅增长0.1%,低于预期的0.3%,且前值下修为-0.2%。从趋势看美国消费逐步降温,2024年2月,美国零售环比增速为0.7%,3月降至0.5%,4-5月进一步降至0%附近。
6月美国密歇根大学消费者信心指数为65.6,处于23 年 12月以来的最低水平。


“西落”:5月美国通胀超预期回落,超储耗尽后美国经济韧性的主要推动力减弱
5月美国CPI同比增长3.3%,低于预期及前值的3.4%,通胀韧性进一步缓解。
疫情期间,美国政府对居民转移支付带来超额储蓄的消耗是判断通胀、经济和就业数据的关键。当前超储已消耗完毕,后续美国经济和通胀韧性或有望逐渐衰弱。
基于旧金山联储的最新测算,截至今年3 月,疫情期间政府大规模补贴形成的居民超储已消耗殆尽。


“东升”:过去我国经济主要依靠内需推动
此前,以地产、基建为代表的内需动能是我国经济的主要推动力。
从历史表现来看,A股的运行规律和盈利周期均与内需驱动的信用周期相吻合。
信用周期的开启往往也意味着经济上行周期的开启,股价会先行反应,而后迎来盈利的上修。


“东升”:内需波动性降低,信用周期波动性收敛
信用周期循环演绎的背后,是地产和基建两大抓手“收”与“放”的权衡。
在我国经济高速增长阶段,地产和基建的信用需求都很强且政策趋于“大开大合”,因此信用扩张的幅度较大,即内需波动较大。
当前我国已进入高质量发展阶段,政策倾向“托而不举”,导致此前内需主导的信用周期波动性回落。


“东升”:周期性改变,基于内需波动的传统信用周期框架 “失效”
2021年前,信用周期与约三年一度的地产周期较为同步。
2021年后,随着房地产市场的降温,存量和新增贷款中房地产贷款的比重均显著下降。地产在融资结构中的重要性正逐步降低,信用和地产周期的相关性减弱。


“东升”:内需→外需,国内信用周期→全球制造业周期
随着产业升级和技术创新的推进,具备全球竞争力的制造业有望成为推动我国经济发展的新引擎。
在内需走弱、外需偏强背景下,三年一度的传统信用周期框架趋于失效,与此同时,全球制造业周期对于A股制造业盈利周期的指引仍然有效,其适用性相对提升。
A股新的投资框架摒弃国内信用周期,转为全球制造业和货币周期框架。
近年,A股盈利受全球需求驱动,外需对于我国制造业的拉动尤为明显。
2013年以来所有表征全球需求的指标,均与制造业盈利同比的走势高度趋同,表明近年我国盈利周期与全球需求周期基本保持一致。


“东升”:外需修复助力经济向好、盈利上行
具体表现为,每当全球需求见底回升时,都会促使国内工业产能利用率提升、激发补库需求,同时对制造业产品的量价和盈利水平形成支撑,助推经济向好。
当前全球制造业正处于上行周期,预计仍将持续至少1-2个季度。下半年外需的修复将对A股的估值和盈利起到推动作用。


5月中央加码房地产政策,信号意义凸显,是起点而非终点
5月国务院政策例行吹风会召开,中央层面政策加码,对于房地产工作的定性己上升至“人民性、政治性”高度,预计本轮地产政策发力是起点而非终点。
供给侧强调去库存,3000亿元保障房再贷款预计将撬动银行贷款5000亿元用于“收储”及保障性住房建设,有助于缓解地产库存压力;需求侧“三箭齐发”,降低居民购房门槛,提高购房者的购买力,刺激购房需求。

地方层面房地产政策逐步落地
地方层面政策逐步落地,多地取消住房限购、下调个人住房公积金贷款利率,有望降低购房门槛,增加居民购房意愿,刺激房地产市场需求。
地产政策有利于推动房地产市场逐步回归正轨,提振市场信心。

新“国九条”强调防范风险、高质量发展
主要政策条例:
严把发行上市准入关;
严格上市公司持续监管,研究将上市公司市值管理纳入企业内外部考核评价体系;
加大退市监管力度,进一步严格强制退市标准,进一步畅通多元退市渠道,进一步削减“壳”资源价值,进一步强化退市监管;
加强证券基金机构监管,推动行业回归本源、做优做强;
加强交易监管,增强资本市场内在稳定性;
大力推动中长期资金入市,持续壮大长期投资力量,大力发展权益类公募基金,大幅提升权益类基金占比。
进一步全面深化改革开放,更好服务高质量发展,促进新质生产力发展;
推动形成促进资本市场高质量发展的合力。

国九条,增强投资者回报与推动产业供改的“双雕”之举
国九条存量监管方面“扶优限劣”意味十足,其配套文件中对“分红”的监管增加了低分红公司的“ST”风险,又提高了绩差股的退市可能,且进一步提升拟上市企业的市场准入门槛。
我们认为,上述政策的出台意义存在“明”与“暗”两条理解线索:
“明”线角度看,“国九条”核心要义为推动资本市场的高质量发展:推动 A股由注重“增量”的“融资型”市场向兼顾投资者回馈与实体企业资金融通的投融资平衡市场转变,通过加大分红吸引中长期价值型资金,减少投机行为、平抑股市波动
“暗”线角度看,“国九条”通过分红约束、加速亏损公司退出资本市场,或能够反作用于实体产业、推动供给侧改革:“新三样”等产业链的“内卷”源于产业高斜率成长阶段产能的过度扩张,其中许多新入局厂商的扩产资金源于高强度资本市场融资,而新政策框架下,一方面是已上市亏损公司退市风险提升,资本市场不再为尾部公司的非理性扩张行为埋单,继而加速产业端优胜劣汰;另一方面是市场准入门槛提升约束了没有盈利的未上市企业通过上市融资盲目扩产;而对于存量龙头公司,分红导向下企业利润将向分红而非用于资本开支的留存收益倾斜,以上3条路径均有利于遏制产业端“内卷”行为。

下半年名义经济的“东升西落”或将出现,有望带动中国资产价格修复
“东升”:随着全球制造业景气周期上行及政策的逐步发力,下半年国内经济或将进一步修复,名义GDP增速有望回升。
“西落”:通胀下行及实际增速受到金融环境紧缩的影响,美国名义经济增速的走弱或将趋势性显现。
展望下半年,中美名义GDP增速差或将收敛带动中美利差收窄,成为中国资产价格修复的核心因素。

超额收益胜负手:风格切换
把握风格是近五年以来超额收益的最核心因素
根据我们的成长—红利轮动指标,在2019年以后,无论是60个交易日级别还是20个交易日级别,风格对超额收益的影响都远大于2019年之前。


本轮价值风格占优的持续时间已超越历史周期经验
过去近3年价值风格崛起的背后,是经济预期斜率不断调整下,高股息防御板块估值溢价的攀升。本轮价值风格的走高始于21年8月初,迄今已持续近3年。
从市场风格切换的历史经验来看,当前价值占优的行情在持续时间上已显著超过了前两轮,16-19年“漂亮50”行情和19-21年核心资产行情均持续约2年半。

美债是A股的“风格之锚”
2015年后,美债与A股的价值/成长风格指标呈现出高度趋同的态势。
2015年前,该规律并不明显,主要原因在于:陆股通开通前海外资金入市渠道较少,叠加811汇改前人民币国际化进程受限,因此早年A股风格与美债的关联性偏弱。

2016年以来,随着外部需求和利率波动性加大,内部需求和利率波动性降低,A股大级别风格轮动,和美债利率相关性较为明显,表现为:
当美债收益率明显上行的时候,A股往往偏价值风格;
当美债收益率明显下行的时候,A股往往偏成长风格。

随着海外流动性宽松,成长风格有望形成新一轮主升浪
5月美国就业市场超预期升温、通胀韧性回落,联储6月议息会议点阵图指引偏鹰派,整体偏“纠结”。
但从市场交易逻辑看,美国距离开启降息周期已不遥远,降息预期的交易有望重燃。
CME工具显示美联储24年降息2次的概率已由5月底的28%升至6月20日的43%,且近期10年期美债收益率触顶回落约30bp至4.2%左右。
随着海外流动性的逐步宽松,成长股的崛起“指日可待”。


行业推荐:科技股为首
“高水平科技自立自强”政策支持是本轮科技股行情的直接催化剂
新一轮科技革命和产业革命趋势下,科技创新能力愈发为国家重视,今年以来科技领域的支持性政策不断加码,经济工作和金融资源进一步向科技型企业倾斜,是科技股行情的关键。

7月三中全会即将召开,市场预期“国家战略科技力量布局”将获得加码,也因此对于新质生产力的关注度明显升温,而高层近期密集考察、相关行业座谈会召开也在为三中全会预热。
我们预计,“新质生产力”是三中全会的核心内容,也是接下来政策的发力重心。

政策持续发力,背后是逆全球化和大国博弈的宏观背景
08年以来全球化进程显著放缓,“逆全球化”趋势加剧,我国生产活动中贸易比重逐步回落。
世界范围内贸易保护主义和单边主义抬头、地缘冲突加剧,围绕前沿领域的大国竞赛日趋激烈,商品生产思路开始由“全球分工”转变为“自主可控”。
面对高科技封锁威胁,我国提升产业链韧性和供应链安全刻不容缓,唯有着力“补齐短板”、攻破高新技术,才能够实现科技产业链自主可控,政策端的持续发力值得期待。


全要素生产率的提升或为破局的关键
我国经济增速中枢经历多轮调整,内需波动性趋于收敛,国内地产和基建等助推经济增长的传统引擎逐渐“熄火”,需要依靠高新技术产业来提升社会的全要素生产率,推动经济发展。
新旧动能的切换、科技创新的加强、全要素生产率的提升或为破局的关键,政策端持续发力存在总量层面的必要性。


从交易层面看,科技股符合市场偏好,估值具备性价比
科技股属于政策催化且有独立产业逻辑、对内需波动性相对“不敏感”的品种,符合今年以来市场一贯的交易偏好。
从估值来看,科创50相对万得全A的PB(LF)在5月末来到低点,接近均值-2倍标准差的位置,配置性价比凸显。

建议关注:优势制造业、“卡脖子”环节、前沿新兴/未来产业、数字经济
建议关注中国具有领先优势的先进制造业、“卡脖子”环节的国产突破、“前沿新兴产业及未来产业”以及“数字经济”重要分支。

建议关注一:具有领先优势的先进制造业
优势制造业方面,建议关注光伏、锂电、新能源车产业链,以及成熟制程晶圆代工、显示面板、无人机、机床、工程机械、船舶等。
凭借新能源领域的深厚积累,有望在船舶、叉车等行业的“绿色智能化”趋势下实现弯道超车。
部分出现结构性产能过剩的产业,需求侧稳健增长,随供给侧产能去化,可把握竞争格局改善、产业链价格修复带来的投资机会。


建议关注二:“卡脖子”环节国产突破
中美科技博弈持续演绎下,“卡脖子”相关领域产业政策的战略高度和资金支持力度有保障。
“卡脖子”环节政策战略地位高、资金支持力度大,2大思路寻找投资机会:
当前我国尚未打破技术壁垒但有破局可能性的赛道:新突破对市场信心的提振作用明显
相关产品逐渐实现自主可控、正在加速国产渗透的细分:政策推动下,享受国产化率提升的高斜率
建议关注芯片制造端、工业、军工、医疗等高端制造领域核心技术环节,以及信创浪潮下的细分品种。


建议关注三:前沿新兴产业及未来产业
“新兴产业及未来产业”是“发展新质生产力”的三大抓手之一。依据政府工作报告,新兴产业可以拆分为目前我国已经具有领先优势的先进制造业,和有望成为经济新增长引擎的前沿新兴产业。
前沿新兴产业方面需关注新材料、创新药、商业航天、低空经济、北斗卫星等领域;
同时“未来产业”方面,需要关注量子技术、生命科学相关赛道。

建议关注四:“数字经济”重要分支
数字经济为“新质生产力”另一大抓手,分为数字产业化和产业数字化两大方向。
数字产业化方面,关注人工智能产业链上游数据的供给/流通/应用/安全,中游大模型能力的发展,以及基础设施端算力产业链的AI芯片、光通信、服务器等;
产业数字化方面,各行业垂类应用如工业互联网、金融科技、智慧交通等值得重点关注;
促进数字技术和实体经济深度融合趋势下,各类智能电子设备,包括AIPC、AI手机,以及未来有望成为新一代智能交互终端的“具身智能”人形机器人、XR设备等均将迎来重要发展机遇。

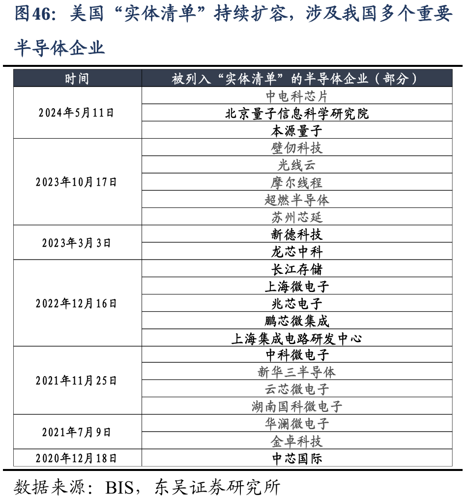
细分赛道一:半导体—中美博弈激烈,政策层面大力支持
半导体领域,中美科技博弈日益激烈,拜登政府不断扩大我国获取AI芯片的限制范围,我国突破芯片制造领域的薄弱环节必要性不断强化。
“大基金三期”超预期的3440亿元 注册资本规模印证了国家政策层面的支持力度,其中国有六大行出资1140亿元。
半导体—诸多产业数据持续验证半导体已经进入复苏周期
半导体周期回暖切实发生,诸多产业数据持续验证半导体已经进入复苏周期。
2023年下半年,存储作为半导体先周期品种价格底部拐点出现,全球及中国半导体销售额同比转正。
从2024Q1业绩看,(泛)半导体多数分支已经实现盈利修复,板块归母净利润同比增速转正。
世界半导体贸易统计组织将今年全球半导体市场同比预期由年初的13.1%上调至16%。
建议关注“卡脖子”领域,及AI拉动的存储、先进封装等板块。
细分赛道二:自动驾驶—政策环节陆续打通,自动驾驶正加速向更高级别演进
单车智能方面,FSD入华有望拉动T链智驾系统供应商终端需求,且有望倒逼国内车企提升竞争力;6月4日,工信部等四部门宣布有序开展智能网联汽车准入和上路通行试点,并研究确定了9个进入试点的联合体,包括长安汽车、比亚迪等。
车路协同方面,近期北京、内蒙古、深圳、福州等地车路云一体化项目布局持续更新,其中北京市车路云投资规模接近百亿。
建议关注单车智驾系统渗透节奏以及路端智慧交通基础设施建设进展,把握相关环节投资机会。
细分赛道三:信创—需求复苏已经“有迹可循”
根据艾瑞预测,我国信创市场规模23-24年仍将保持30%以上的年增长,并预期2025年恢复高增速,于2026年突破2000亿。
资金:今年5月17日和6月7日披露发行的超长期特别国债将“专项用于国家重大战略实施和重点领域安全能力建设”,或意味着“自主可控”属性较强的信创产业在采购资金面将迎来压力释放。
政策:今年5月20日新一期信创国测结果公布,CPU、桌面操作系统、服务器操作系统均有新增,便于为党政机关等甲方依据标准推进项目采购,信创需求有望复苏。
产业:Q2以来金融信创动态密集,市场关注度提升。可关注信创浪潮中的中间件、操作系统、CPU。
细分赛道四:低空经济—央地政策密集加码,“低空经济元年”开启
在去年末中央经济工作会议以及今年2024政府工作计划当中,“低空经济”作为“战略新兴产业”的一部分,两度出现在政府“发展新质生产力”的工作任务当中。
4-5月,各地陆续出台低空经济发展的支持性文件,地方低空经济产业政策落地明显提速。
我国低空经济成长迅速,在无人机领域领先全球,eVTOL商业化进展迅速。截至2023年底,深圳消费类无人机在全球市场占比达74%。
长期看,我国低空经济有望成为万亿级别蓝海市场。中央的规划纲要中明确,预期到2035年国家低空经济的产业规模达6万亿元,10余年时间约有3.5万亿元增长空间。
总结
下半年,A股交易的核心逻辑仍是中美名义增速差的收敛。名义经济的“东升西落”将带动中美利差收窄,从而对A股盈利和估值的上行起到推动作用。我们判断,下半年获取超额收益的关键在于对风格的把握,成长风格有望崛起,尤其看好科技成长。
交易核心变量:中美名义增速差。展望下半年,中美名义增速差有望收敛带动中美利差收窄,成为中国资产价格修复的核心因素。一方面美国消费疲弱迹象显现,通胀韧性回落,美国名义经济增速的走弱或将趋势性显现;另一方面,全球制造业上行周期中,外需的修复叠加政策发力将助推国内经济向好,A股新的投资框架应摒弃中国信用周期,转为全球制造业和货币周期框架。名义经济的“东升西落”将带动中美利差收窄,成为中国资产价格修复的核心因素。
超额收益胜负手:风格切换。2019年以后,风格对超额收益的影响远大于2019年之前。过去近3年价值风格崛起的背后,是经济预期斜率不断调整下,高股息防御板块估值溢价的攀升,本轮市场风格周期在持续时间上已显著超越了过去两轮。随着海外流动性的逐步宽松,成长风格有望占优。
行业推荐:科技股为首。在市场风格切换的关键阶段,政策持续助力下,科技股有望“乘势而上”。政策持续发力,背后是逆全球化和大国博弈的宏观背景。从交易层面看,科技股符合市场偏好,估值具备性价比。建议关注:优势制造业、“卡脖子”环节、“前沿新兴产业及未来产业”、数字经济。重点关注半导体、自动驾驶、信创、低空经济等赛道。
风险提示
经济复苏不及预期;海外降息不及预期;地缘政治事件黑天鹅。
本文来源自“东吴策略陈刚团队”公众号,智通财经编辑:蒋远华。