核心结论
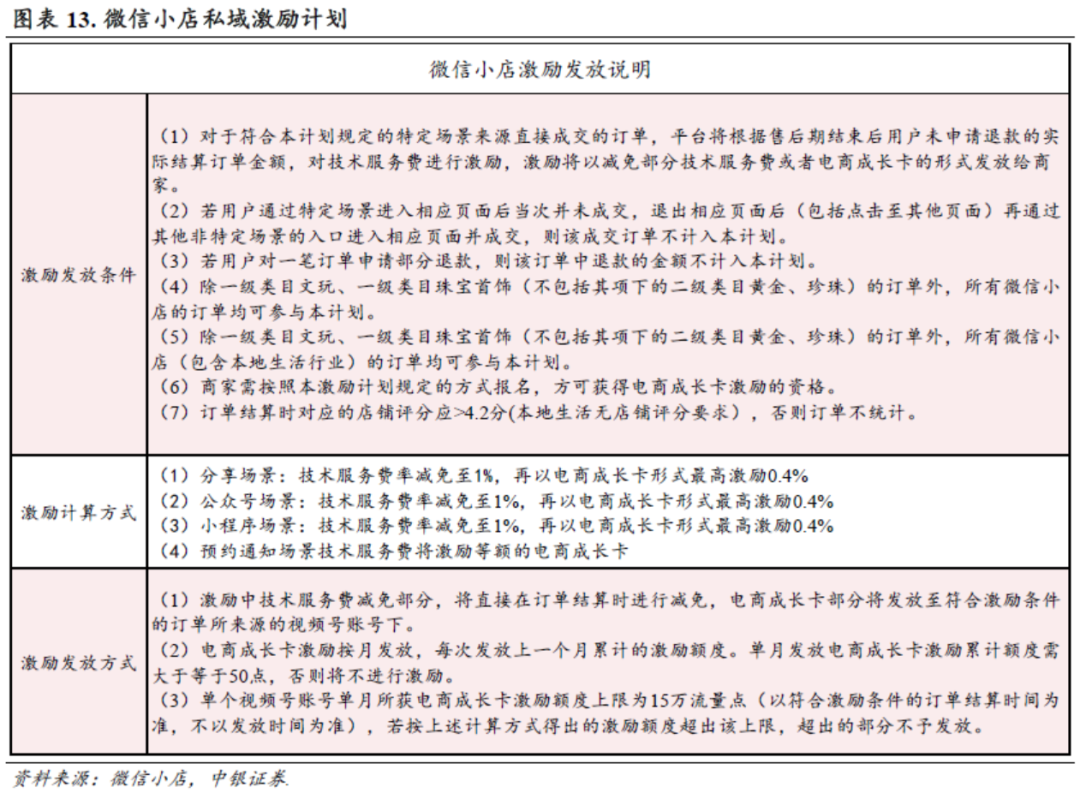
监管积极表态有望帮助修复市场信心,聚焦兼具政策与景气的部分消费赛道与性价比提升的科技板块。 01大势与风格 监管积极表态有望修复市场信心。本周市场在跨年资金面及监管趋严预期影响下震荡走弱,12月31日及2025年开年后两个交易日,主要指数均出现较大幅度调整。结构上,消费、红利股先后领涨,显示开年以来市场避险情绪较高。当前市场担忧集中在:一方面,1月20日特朗普即将就任,其施政纲领及首批行政命令或引发中美贸易关系变数;另一方面,国内需求的修复前景依旧不明,12月最新制造业PMI数据结束了连续3个月的回升出现了边际回落;资金面,央行12月公开市场操作投放的流动性显著低于季节性均值,市场短期对于降准预期升温。 往后看,我们认为市场信心有望得到修复。(1)一方面,周末央行表态2025年将“择机降准降息,保持流动性充裕,金融总量稳定增长”,再度强化市场降准预期;此外,证监会表示,“监管部门指导上市公司1月15号之前释放全部利空”、“保险公司大额赎回公募基金”等信息都是谣言。监管部门积极表态有望对当前市场信心起到积极的修复作用。(2)另一方面,12月非制造业PMI边际修复,制造业PMI虽有所回落但依旧强于季节性均值水平,反映需求的新订单指数仍在持续走高,内需预期不必过分悲观。随着央行货币宽松操作的落地,我们认为市场信心及资金面环境有望得到修复。当前反映A股情绪的股债风险溢价指标已下行至1倍标准差下沿,结合年度策略预判,年内A股ERP水平仍存修复空间,年度视角下,年初的短暂下跌可视为年内加仓较优窗口。 02中观行业与景气 行业深幅调整,红利阶段性占优。现实改善速度不及预期下行速度,叠加小微盘调整速度过快,带动以两融为代表的资金余额快速下行,市场在震荡区间后,提前进行方向选择。行业结构上,跌幅较少的行业主要集中在前期累计涨幅少,属性偏红利的相关行业。前期累计涨幅较大,和风险偏好相关性较高的成长及非银行业本周调整幅度居前。 行业轮动速度中枢或将显著提升。2025年相较于2023-2024年的不同点在于预判假设基准的变化,2023-2024年投资者对于逆周期政策的判断前置条件是有或无,而2025年则变成了强或弱。 前者形成的是单一占优风格,在全部时间范围内的趋势性、持续性、自我强化性,并且在有/无假设得到反转后,形成更大幅度的趋势扭转。 2025年前置假设条件的变化,将会使得2023-2024年的单一风格趋势性再出现的概率大幅降低,或更多将依据强与弱的边际变化,进行更快速的大势、风格、行业轮动。 “两新”政策持续催化之下,家电、消费电子等景气趋势显现。自24年3月国务院关于印发《推动大规模设备更新和消费品以旧换新行动方案》以来,汽车、家电、消费电子等消费品景气已呈现出一定的回暖趋势,家电类零售总额同比持续回暖,乘用车、消费电子等维持较优景气度。2025年1月3日,在国新办举行的“中国经济高质量发展成效”系列新闻发布会上,国家发展改革委副秘书长袁达表示,2025年,我国将大幅增加超长期特别国债资金规模,加力扩围实施“两新”工作。相关消费板块有望持续受到催化。 微信上线“送礼物”功能,“社交电商”有望带动线上零售景气回暖。2024年12月19日,微信小店宣布开启“送礼物”功能的灰度测试。微信用户可以以类似“红包”的形式将礼物赠送给自己的微信好友,目前除珠宝、教育培训两大类别和超过1万元的商品外,其余类型的商品,均已默认开启了“送礼物”功能。2025年1月初,微信小店发布2025年私域激励计划,通过分享、公众号、小程序场景产生的交易订单,技术服务费减免至1%,再以电商成长卡形式最高激励0.4%;通过预约通知场景产生的交易订单,技术服务费将激励等额的电商成长卡。 微信“送礼物”功能上线首日,三只松鼠微信小店官方店铺账号的单日成交和拉新环比涨幅均达到了的500%以上,矩阵账号维度的涨幅均值也超过了10%以上。瑞幸即享咖啡小店的数据也显示,他们于2024年12月30日开展新年送微信礼物的推广活动,一天之中被用户“送”出1万多单。微信小店“送礼物”新功能开启“社交电商”的新模式,有望带动线上零售景气回暖。 近期“两新”不断加力下,消费板块部分赛道如家电、消费电子、汽车等景气趋势向好,“IP经济”等产业趋势向好,微信“送礼物”功能上线之下,“社交电商”有望一定程度带动线上零售景气回暖。近期市场调整,风险偏好回落、行业轮动加速之下,消费板块部分赛道兼具政策预期与景气催化,关注家电、消费电子、社交电商、IP经济等。此外,前期市场拥挤度较高、市场博弈情绪较重的成长赛道如机器人、AI应用等在经历了12月中旬以来的回调之后,已经回到了比较具有性价比的位置,可以适当择机配置。 03一周市场总览、组合表现及热点追踪 本周最受市场资金欢迎是商贸零售行业,资金净流入规模达19.92亿元;纺织服饰排名第二,资金净流入规模分别为10.34亿元,净流出规模最大的三个行业是电子、非银金融和计算机。本周股票型ETF场内净申购金额338.77亿元,为连续第7周净申购,环比增加264.19亿元,单周净申购规模创3个月以来最大。份额增加最多的五只产品分别是华夏上证科创板50成份ETF、国联安中证全指半导体产品与设备ETF、南方中证1000ETF、南方中证A500ETF、国泰中证A500ETF。 1月2日央行发布公告启动第二次互换便利操作,并于1月2日完成招标。本次操作金额为550亿元,相比首轮互换便利提额50亿元;中标费率为10BP,相比首轮互换便利操作中标费率20BP有显著下降。同时,相比首次互换便利操作,本次操作质押品范围进一步扩大,允许参与机构提交持有的限售股、港股通项下持有股票等,大幅提升可用质押品范围。手续费方面,根据中国结算2025年1月2日发布的通知,中国结算决定对参与互换便利业务的证券、基金、保险公司涉及的证券质押登记费实施减半收取的优惠措施,其中港股通证券质押登记费按所质押股数(份额)为基础收取,机构的成本压力进一步减轻。按照“互换费率+质押利率”估算,当前最新DR007水平为1.68%一线,故机构第二次互换便利操作为1.78%左右,相比首轮2%以上的综合资金成本有显著下降。本次共有20家机构参与投标,其中7家券商已发布相关公告。长期来看,互换便利为以券商为首的非银机构提供了新的稳定融资渠道,增加了股市的新增资金来源,进一步增强了股票市场的内在稳定性。短期效应上,随着第二次互换便利操作资金的到位,红利板块有望因套息交易而即时受益,建议本月重点关注。 风险提示 政策落地不及预期,宏观经济波动超预期,市场波动风险,海外经济超预期衰退、流动性风险。 本文来源于中银证券发布的策略报告;智通财经编辑:文文。








