2021年,对物业管理行业来说,是经历磨砺的一年,也是机遇空前的一年。地产行业的动荡将物业管理行业推进激流,但优秀的物业企业通过自己的不断探索学会了如何在激流中乘风破浪。在行业属性未变,发展逻辑未变的背景下,物业企业在并购热潮下快速扩张规模,行业集中度进一步提升,坚守品质服务为基础的发展根基,树立品牌发展战略,深耕增值服务领域,探索商业运营模式、拓展城市服务赛道,深度融合智慧科技,不断夯实自身竞争力,迈着更殷实的脚步坚定前行,持续推动行业快速成长和发展。
01 规模篇
1、年内现百亿级并购案,交易总金额创新高
据不完全统计,截至2021年12月10日,今年物业管理行业已披露相关信息的并购交易达71宗,涉及并购方33家物业企业。交易金额约333.3亿元,相比2020全年交易总额大幅增长约215.33%。并购标的估值水平在7.45x与26.9x之间,相比2020年的平均估值水平下降约20%。总体来看,今年行业并购市场整体呈现交易额创新高、大额交易多发、并购主体以上市企业为主、并购标的估值回归理性等特点。
图:2019年-2021年12月10日行业收并购情况

数据来源:中指数据CREIS
2、并购热潮的驱动原因有几何?未来仍将持续?
今年的并购市场热度空前高涨,大宗并购案频发。尤其在下半年,并购热度甚至超过了物业资本市场热度,成为年度行业最热的话题。出现这一现象的主要原因有以下几个:
(1)房地产流动性危机传导,成为大宗并购交易的直接诱因
房地产市场融资政策收紧,加速了开发企业的债务危机,短期内无法实现资金快速周转的开发商,纷纷出售旗下物业优质资产,盘活部分现金流,以期帮助开发集团度过寒冬。关于物业公司被卖,朱保全说:头两年物业成香饽饽,成了未来,现在地产不行,就把“未来”给卖了;而李长江则给出不同意见:不是卖掉了未来,他们卖掉的是对于市场的恐惧,当下变现,是最有效的方法。但不论卖掉未来还是卖掉对市场的恐惧,这都是导致今年并购市场热度高,大型并购案频发,优质标的多的重要原因。如碧桂园服务分别斥资100亿元、54.32亿元、33亿元收购富力物业、嘉宝服务、邻里乐控股等。
表:2021年部分因开发商流动性危机出售物业企业的案例

数据来源:中指数据CREIS
(2)企业扩规模、求发展,是并购狂潮的内生驱动力
2021年以来,多家物业企业纷纷披露自己未来几年的发展目标,目标之宏伟,业绩增长要求之强劲让业内人士期待满满,也为企业自身增添了几分前行的动力与压力。从部分企业未来3-5年的增长目标及发展规划看,必须保持高增速,才能达到预设的业绩增长和规模扩张目标。如碧桂园服务计划到2025年实现千亿营收,收入、利润复合增速在50%以上。而当前能支撑如此高增长的有效方式就是并购,假使没有房地产市场的波及,没有那么多优质的大型物业公司被贴上售卖的标签,企业在自身发展和战略目标的驱动下,也会主动寻找并购标的,加速并购市场的发展。
表:2021年部分企业未来几年发展计划

数据来源:中指数据CREIS
(3)并购资金充足,为并购规模化的支撑性因素
不难发现,并购市场的买方主要是上市公司,其用于收并购的资金充足,战略意图明确,是导致年度并购四起的有利支撑性原因。自IPO起,物业公司筹集的资金就有一大部分用于并购,多家公司这一资金使用比例超过40%。如奥园健康、佳兆业美好、雅生活集团等IPO募集资金中计划用于收并购及投资等的比例均超60%。
图:部分上市企业IPO资金用于并购及投资等的比例

数据来源:中指数据CREIS
此外,从账面资金看,企业用于收并购的弹药充足,足以继续支撑今后的高强度收并购行动。因此,预计未来几年内,通过收并购扩规模的方式仍然会持续。
图:2021年6月部分物业服务企业现金及现金等价物情况

数据来源:企业年报、中指研究院综合整理
3、非住宅业态已成市场拓展重要方向,“服务、团队、渠道、口碑”铸就成功秘诀
物业管理服务的边界从住宅不断延伸至商办、医院、学校等非住宅业态及城市服务等领域。中指数据·物业版—招标数据(点击试用)显示,截至2021年12月,行业第三方市场招标信息发布约10万余条,以非住宅业态为主(占比超过八成),其中办公业态占比最高约40.4%,其次是学校业态,占比22.2%。
部分市场化拓展领先企业积极布局细分赛道,定位于综合性物业管理服务提供商。例如旭辉永升服务,年内拓展涉及高速公路服务站、地铁轨道交通、景区旅游点、工业展览中心等。通过以获得项目为基石,“以点破面”在当地市场不断渗透。
图:物业管理行业第三方市场拓展招投标信息统计(截至2021年12月15日)

数据来源:中指数据CREIS
根据公开信息,在可统计到的物业上市企业中,来自独立第三方的在管面积占比均值已达到52.1%。其中,市场化项目已成为公司规模扩张的重要来源。
表:具备房地产背景的上市企业第来自第三方在管面积占比TOP5

数据来源:中指数据CREIS
通过研究市场化程度较高的物业服务企业,我们发现此类企业在市场拓展条线具备以下共性:一是高质量的物业服务,二是专业的市场团队,三是多渠道的拓展方式,四是良好的口碑和品牌形象。物业服务企业通过以上成功关键因素,实现从产品竞争力→品牌竞争力→市场竞争力的良性循环。
图:产品竞争力→品牌竞争力→市场竞争力的“拓展逻辑”

物业企业在市场拓展过程中通常会面临以下问题:一是市场公开信息繁多,无法及时有效的整理需求信息;二是除第三方招投标外,如何掌握其他商机获取渠道;三是如何对竞争企业动态进行跟踪和对比分析,在市场布局上抢占先机?针对以上问题,中指研究院专门打造中指数据CREIS·物业版(点击试用),助力企业精准投拓,赋能企业科学决策。
图:中指数据CREIS·物业版产品功能

** 新增项目:全面收录土地招拍挂项目、协议划拨项目,涵盖“住宅+非住宅”多种物业类型。提供多维度新增土地项目信息,包括开发企业(有无物业公司)、土地性质、项目位置、规划建筑面积等。
** 合约到期项目:全面监测服务合约将到期的物业管理项目,提示合约到期时间。涵盖全国主要城市超40万+的存量项目,实现交房时间、物业企业、建筑面积、物业费、物业类型多维度筛选。
** 招标项目:提供全国范围内物业服务企业招标信息,涉及项目类型、预算金额、投标截止时间及联系方式等重要数据。收录物业招标项目历史中标数据,帮助企业提前介入拟招标项目。
02 资本篇
1、资本市场形势生变,物业板块理性回归
2021年物业行业在资本市场经历了过山车式的发展,而七月便是这辆过山车的顶点。从一级市场看,七月前,共有12家物业企业成功登陆港股市场,仅七月当月就有6家物业服务企业成功在港股上市,单月上市密度成为历史之最;二级市场也表现强劲,港股物业板块平均涨幅为22.88%,超越恒生指数涨幅5.75倍。但随着七月的结束,港股物业板块热度却降下来,自8月始至12月17日,港股仅新增2家物业企业;二级市场的走势也发生转变,从7月1日至12月10日,仅6家企业出现上涨,板块平均跌幅为22.16%,超过恒生指数整体16.76%的跌幅。是什么让物业企业在资本市场的走势急转直下,我们总结了以下几点:恒生指数下半年整体下跌16.76%,表现落后于几乎全球所有大类资产,市场情绪较为低迷,而变异毒株Omicron的悲观消息令风险偏好承压,这对港股市场来说无疑是雪上加霜,11月恒生指数一度刷新去年9月以来低点,而在此大背景下,尽管物业服务企业下半年积极发展,可依然无法扭转港股资本市场整体表现。(2)监管压力加大重创中概股,物业服务企业遭资本错杀2021年7月,国务院办公厅印发了《关于进一步减轻义务教育阶段学生作业负担和校外培训负担的意见》,政策一出,以教育行业为首的中概股集体重挫,港股教育板块亦集体跳水。物业管理行业作为民生行业,受政策影响明显,政策风险加大,除此之外,2020年8月20日,住建部、央行召开重点房地产企业座谈会,形成了重点房地产企业资金监测和融资管理规则,也就是我们说的三条红线,政策实施一年后,地产企业压力凸显,物业服务企业虽然整体盈利逻辑并未发生变化,但是作为关联企业,也遭到了不小冲击。在这种双重错杀的影响下,物业服务企业7月后市场走势明显弱于7月前。物业企业作为近两年资本市场的宠儿,其资本市场表现也格外抢眼,截止今年7月1日,共有13家企业较上市首日涨幅超过100%,占行业总上市企业的近30%,其中涨幅最大的旭辉永升服务上涨超1000%。行业估值达到历史较高水平,而此时市场趋于理性,往往容易发生中短期波动。上述三点是造成物业服务企业遭遇今年冰火两重天行情的主要因素。
03 品质篇
1、标杆企业服务满意度达86.4分,服务质量“精益求精”物业行业正处于加速扩张和整合阶段,企业之间的竞争日趋激烈,面对环境与市场的双重高压,越来越多的企业在快速扩张规模同时,聚焦服务品质,着力构建以客户为中心的产品和服务体系,更加重视基础物业服务,严格把控社区增值服务品质,全面提升服务质量,赢得业主的广泛认可。从2021中国物业服务满意度研究调查结果来看,2021年中国物业服务总体满意度评价约78分,相较去年满意度水平稳中微降;而标杆物业服务企业对物业服务投入力度较大,增值服务的布局加速,保持品牌化及深度化服务;同时依靠管理、科技等手段不断强化和升级服务力,赢得了市场的青睐和业主的口碑, 2021年标杆企业物业服务满意度已达到86.4分,服务质量持续得到改善。从业主对物业服务企业提供的各分项服务的满意度来看,客服中心、绿化养护和物业服务人员三项满意度评价较高,得分均超过79分;后疫情时代,物业在安全管理、清洁卫生等与疫情防控密切相关的工作逐步向平常时期回归,相关工作标准、投入也有所降低,业主体验出现变化,满意度同比小幅回调,但仍保持较高水平,得分略高于整体满意度;此外,居民对物业服务企业的装修管理、车辆管理和投诉处理评价得分均低于74分,与物业服务总体评价存在较大差距,其中投诉处理满意度评价得分最低,存在较大提升空间。图:2021年中国物业服务满意度研究关键端口及指标表现“十四五”时期,我国的经济发展主题是高质量发展,对物业行业来说,“服务品质化建设、标准化建设升级”成了关键词,部分头部企业积极探索打造一套全新的物业服务标准,引领行业发展。如金茂物业打造《高端住宅物业服务体系》,在基础服务领域提出“360°+24H”的理念,守护社区高品质发展。(2)精准把握市场需求发展多元业务,助力业主满意度提升物业服务企业通过整合各方资源,创新开发社区增值服务项目,同时根据业主生活实际需要,有选择地拓展重点业务,提高企业收入同时提升业主对物业服务的满意度。如碧桂园服务致力于成为“全周期社区生活服务整合运营商”,围绕社区成熟发展周期、业主家庭成长周期和房产价值周期,整合家政服务、增值创新服务、拎包入住、房地产经纪、社区传媒、园区空间服务等业务。物业管理作为典型的劳动密集型行业,随着规模的不断扩张,一方面可能会使企业的人力成本支出迅速增长,另一方面如果企业的服务标准化建设跟不上企业的扩张速度,可能导致服务品质滑坡,损害业主满意度。企业为避免在扩张过程中出现此类问题,正在加速布局智慧社区,力求控制和降低成本,维护业主对物业服务的满意度。例如恒大物业打造的智慧安防系统涵盖智能周界入侵监测、智慧高效安保指挥、智能监测、特殊人员智能识别四个维度,利用科技手段变革传统低效安保服务,真正做到杜绝传统安保疑难问题,为业主提供更有安全感、更具便捷性和舒适性的居住环境,解决了业主居住的基本诉求,业主满意度明显提升。物业服务企业除了专心做好合同约定的服务工作外,还要与业主真正融合到一起。社区文化建设就是消除业主与物业服务企业之间隔阂非常有效的润滑剂。建业新生活通过打造丰富多彩的社区文化生活,为业主营造尊贵、和谐、健康、成长、开放的建业式生活方式,与业主一同筑就有爱、有温度的人文社区。通过高频次、高质量的社区文化建设,建业新生活为业主提供交流、展示的平台,加强邻里之间的友好互动,定义中国式新型邻里生活方式,赢得了业主信任和称赞。人力资源是物业服务企业的核心所在,决定企业的未来。从企业发展的角度看,因为行业扩张的需要,物业服务企业对人才的依赖程度达到了历史新高水平,企业除了需要高端人才进行科学管理和战略指导,更需要高素质基层员工的奉献,物业基层员工距离业主最近,员工综合素质会直接被业主评价,影响业主对企业的整体满意度。例如年内上市的物业服务企业中骏商管,在其IPO募集资金用途中具体提出将5%用于吸引、培养专业人才支持集团的发展。2021年,智能化建设工作持续成为行业关注的焦点之一,也是提升服务品质的一种重要手段。物业企业不断深化科技应用,加速提升服务质量,压缩服务成本,进一步提高盈利空间。年内,随着科技水平的不断更迭,物业企业的技术应用也再次升级,由基础的“互联网+”转为“5G”、“AI”,加速智能化建设工作。目前来看,年内物业企业多采取合作的形式推进智慧化建设。合作方式主要有三类,一是与其他企业组建合资公司,集中优势搭建支撑自身企业发展需求的智慧化平台。如远洋服务与北京智能建筑科技有限公司共同组建北京应维科技服务有限公司,双方整合云计算、AI、大数据、AIOT等方面优势,打造智慧物业科技平台;二是与传统科技企业达成战略合作,借助平台与资源优势延伸服务触角,在多领域构建智慧化服务产品。如碧桂园与阿里云达成战略合作,围绕智慧物业管理、数字社区等方面展开深度合作。三是与其他行业的优秀企业达成合作协议,吸收他人之长补足自身之短。如招商积余和广汽传祺达成合作协议,通过科技和聚力议价,赋能智慧采购,促进企业实现降本增效。除此之外,年内部分企业通过利用自身资源优势,在社区开发及业务搭建中尝试智慧服务的落地生根。如招商积余联合招商建筑科技打造蛇口首个AI智慧社区——兰溪谷,以科技为品质生活赋能。
04 增值服务篇
1、社区增值服务快速发展,生活服务和空间服务成重点布局方向
2021年,十部委通知明确鼓励物业服务企业探索“物业服务+生活服务”模式,满足居民多样化多层次居住需求。疫情常态化也使居民生活消费习惯发生了较大改变,增值服务潜力得到进一步释放。物业服务企业积极围绕社区资源和业主资产,不断开展新的增值服务业务,拓宽服务边界和业务领域,同时不断深化社区服务体系,从需求、产品、渠道等多维度推进,开发适合业主的增值服务产品,促成社区生活服务收入的高质量快速增长。(1)本地生活服务拥有获客成本低、规模优势强等天然优势,并且具备强业主黏性,成为开展程度最好的社区增值服务。(2)国内社区独有的封闭性及物业用房的可改造性,以空间租赁服务、会所服务为主的园区空间服务,当下也成为物业企业主打的业务方向之一。(3)美居服务呈现快速发展态势,多数企业已将美居服务延伸至不动产全生命周期维护,部分企业更是打造专业美居子品牌,通过高品牌识别度谋求快速占领市场份额。如新城悦服务的美居业务,其专业美居子品牌“新橙居”,以极强的专业素养和良好的服务品质逐渐赢得了市场认可。(4)虽然目前多数企业都开设了房产经纪业务,但由于外部专业经济公司对市场份额的挤压及物业企业自管的单个社区体量相对较小,边际成本居高不下等原因,目前还未形成规模发展。(5)2021年中央及多地发布专项文件鼓励有条件的物业企业开展社区养老服务,但受制于专业化程度高、资质要求多、孵化时间长、盈利水平低等原因,实质上大规模开展社区养老的企业并不多见,年内单独披露社区养老收入的上市企业仅奥园健康和建发物业两家。但根据第七次人口普查数据来看,保守估计未来十年我国老龄人口比例可能突破两成,广阔的市场空间及居民强烈的居家养老意愿将给物业企业带来巨大的发展机遇。2、商业运营壁垒高、赛道新、稀缺性强,商业运营企业估值普遍较高2021年随着疫情的好转,经济活动继续趋于正常,实体经济得到进一步恢复,商业运营逐渐成为物业服务企业竞相争强的“香饽饽”。而具备物业管理+商业运营的物业服务企业也格外受到资本市场认可。从商业运营的特点上看,商业运营在运营管理上比普通住宅物业管理更加复杂化,进入门槛更高。以购物中心为例,在购物中心规划初期,商业运营服务商就需要根据商场周边客流情况与商场消费人群定位对引入品牌和入驻店铺进行规划和筛选,不同于传统物管企业按扩张面积来收取管理费的商业模式,伴随购物中心的客流量、销售额增的长,商场租金水平也将水涨船高。因此商业运营企业通常拥有良好的定价权,在业务发展逻辑上与住宅物业管理存在较大区别。商业运营其行业壁垒较高,主要有以下几个方面:(1)参与竞争能力:以购物中心运营为例,宝龙商业已开业零售商业物业 71 个、华润万象生活已开业商业运营及分租购物中心 64 个,对于新的与其竞争的市场参与者,前者以拥有较高的行业知名度及市场地位,品牌效应初步形成,竞争压力较大。商业运营对人的要求较高,新进入者和现存者之间存在明显的差距。(2)资源获取能力:为了根据市场定位和购物中心开发商或业主的要求优化租户组合,购物中心运营服务提供商通常需要拥有足够的知名品牌租户资源。同时,领先的购物中心运营服务提供商可以吸引优质的租户并具有较强的议价能力。品牌商倾向于与在全国有购物中心网络的领先购物中心运营服务提供商形成长期合作并互惠互利,因为这有利于发挥网络效应。同时,拥有优质的品牌商户资源也有利于购物中心运营服务提供商降低招商所需的额外成本和工作。(3)品牌知名度:随着中国购物中心运营服务市场竞争加剧,消费者对知名的、经验丰富的购物中心运营服务提供商有着更高的偏好。同时,领先的购物中心运营服务提供商已打造自身的消费者体系,可显着提高客户忠诚度及客户满意度。因此,预料新进入者在吸引消费者和建立自己的客户基础方面将面临巨大的挑战。(4)科技能力:大部分服务提供商都具有核心信息运营和管理能力,尤其是其信息系统。高效的信息系统有利於整合资源、大大提高管理效率、和服务水平,并且节省成本。主要参与者通过结合自身的业务特点建立信息系统,形成了技术优势,成为新进入者面对的壁垒。从现阶段看,重点城市商业地产稀缺性强,商业运营企业估值普遍较高。1月18日,合景悠活公告称,以现金代价13.16亿元收购雪松智联80%股权。此举正式开启了2021物企收购之路,也打开了物业服务向商业运营领域的扩张之路。具备“物业管理+商业运营”能力的企业也在收购中也会获得更高的估值,以碧桂园服务收购富力物业为例,9月20日,碧桂园服务公告收购富良环球(富良环球持有富力物业的100%股权)的100%股权。这宗百亿并购案例的金额刷新了行业纪录。此前碧桂园服务收购嘉宝服务,付出的代价仅约为48.5亿元。对比之下,富力物业面积明显小于嘉宝服务的在管面积,即使后续富力物业完全履约,其与嘉宝服务在管面积相比也并无优势,却凭借高端的商业业态和区位优势卖出了比嘉宝服务高一倍的价格。根据招股书显示,2020年富力物业58.7%住宅项目收入以及80.2%商业项目收入都来自一线以及新一线城市,与此同时,富力商业物业实力强劲,2020年,富力物业商业物业管理面积达1120万平方米,商业物业管理及运营等服务贡献了2020年32.4%的营业收入。3、物企入局城市服务,充分发挥在社区治理中的先天优势物业企业逐步跳出传统业务模式,探索“城市服务”这一新兴管理模式,进一步扩大服务边界。“十四五”时期要努力实现社会治理特别是基层治理水平明显提高,这一目标成为我国新发展阶段基层治理的科学指引。按照习近平总书记“城市管理应该像绣花一样精细”的要求,2021年各城市相继出台城市精细化治理政策,推动城市管理实现标准化、智能化、专业化、社会化,推动城市管理向城市治理转变。当下,物业企业积极响应国家号召,纷纷布局城市服务领域。在此之前,城市治理的权利集中在政府手中,但随着“放管服”的持续推进,物业企业已经逐步承担部分社区治理和公众业态服务、后勤服务等工作,服务体系日渐成熟,具备了承接城市管理的基本素质。目前物业企业进入城市服务领域,主要依靠“专业服务+智慧平台+行政力量”相融合的方式,对城市公共空间与公共资源、公共项目实行全流程“管理+服务+运营”模式。物业企业的服务对象为社区范围内所有的居民和用户,是与社区关系最为密切的市场主体,发挥着政府和其他社会主体不可企及的作用,在参与社区治理中也具备其他市场主体难以匹敌的优势。目前物业企业已经具备了一支涵盖环卫保洁、绿化养护、安全防范、设施维护等业务的专业队伍,由于部分社区治理事项与物业企业现有的服务事项具有较强的关联性,物业企业在承担基本服务基础上,可以承担起部分社区治理事务,或者只需额外配备少量人员即可,不需要为社区治理再单独组建一支队伍,极大地节约了治理成本,提高了治理效率。物业企业通过为社区居民提供长期的服务,对居民的基本情况比较了解,对其消费习惯和需求的掌握也是其他市场主体不可媲美的。物业服务企业通过长期与政府、业主、居委会等进行沟通交流,具备便利的社区信息整合、交流渠道,形成良好的沟通渠道和关系网。随着数字经济的发展,这一渠道优势更加明显。如万科、首开等开通了线上物业服务平台,对物业服务、公告通知、周边商铺、社区活动、社区团体等信息进行整合,借助这一平台,居民也可以对社区治理重要事项进行线上表决和评价。物业服务人员的工作地点就在社区内,而社区分布城市的各个角落,这就决定了在遇到突发紧急情况时他们可以第一时间响应处理。
05 品牌篇
在政策、资本、科技等多重因素的推动下,物业管理行业进入发展的黄金十年,以更加独立的姿态、更多元的服务组合、更贴近民生的社会属性赢得公众的认可。我们认为随着年内大规模并购频发,集中度的快速提升,企业之争、规模之争、服务之争将逐步转化为品牌之争,品牌建设的重要性不言而喻,品牌焕新则是现阶段企业品牌建设的重中之重。2、“服务、科技、空间、特色”引领品牌焕新主流方向自2015年起,物业服务企业尝试进行品牌定位的调整,以顺应物业管理行业随着时代发展而不断进化的“内涵”,向广大客户群体诠释对于服务的理解以及未来的憧憬。通过分析总结可以看出,物业服务企业品牌焕新表现出四大主流方向,即“服务、科技、空间、特色”。一是服务,物业服务企业越发强调服务的重要性,从“管理”向“服务”的变化凸显行业主观能动性的提升(2015年绿城物业更名绿城服务);二是科技,科技使物业服务企业实现“降本提效”,企业通过数字化、智慧化转型,全方位对服务赋能(2016年彩生活品牌定位由物业服务专项互联网科技公司);三是空间,物业服务的概念不断拓展,边界打开,使服务空间不断延伸(华润物业更名为华润万象生活、荣盛物业更名为荣万家);四是特色,专注某一方面取得领先地位的特色领域,聚焦优势不断放大(朗诗物业更名为朗诗绿色生活)。
06 展望篇
1、扩规模仍将持续,2021年百强企业市场份额或将过半,市场分化加剧并购加速了行业整合,为整个行业带来诸多变数和不确定性,但有一点可以确定的是,整个市场的集中度会显著提升。一方面,大企业在庞大的管理面积基础上仍在高速增长,强者恒强趋势更加明显;另一方面,中小型物业企业借力并购、市场拓展、战略合作等多种手段快速提升市场份额,甚至实现弯道超车。此外,市场拓展将成为物业公司重要的扩规模手段,一方面,第三方非住宅领域是企业市场拓展的重要方向,非住宅业态相比住宅业态而言,其基础物业服务不受相关限价政策限制(单价相对较高、价格灵活),能够开展更为多样且专业的增值服务(如商业运营等),市场化空间更大(市场招投标数量每年约10万+)。另一方面,通过数字化赋能可以重构原有拓展方式,未来物业服务企业高效开拓第三方市场势必与数字化应用系统相结合,将原有的流程从线下转到线上,监测从项目获取到项目落地的整个流程,实现高效可控。头部企业往往具有更大的市场竞争力,会加速市场集中度的提升。图:2020-2021年物业百强企业、TOP10企业市场份额在经历此轮行业整合之后,预计到今年年底,全国物业管理面积总计将达274亿平方米,行业未来集中度将进一步提升。综合TOP10企业公布的2021年在管面积目标、今年收并购以及关联方的项目供给等各项因素,TOP10企业以在管面积计的市场份额将由2020年的10.17%提升至2021年的16.1%,且百强企业则会由2020年的49.7%提升至52.1%,首次实现占比过半,行业马太效应开始突显。集中度提升的同时,另一个行业趋势也随之而来,就是市场分化加剧。以上市公司数据为例,截至2021年6月30日,明确披露在管面积数据的港股上市公司共44家,规模最大的碧桂园服务,在管面积已达6.44亿平方米,而规模最小的兴业物联仅有在管面积约360万平方米,前者是后者的约179倍。44家港股上市企业的在管面积均值为1.14亿平方米,处于均值以上的企业共有14家,均值以下的企业共有30家,头部企业的优势明显。图:2021H1物业服务港股上市公司在管面积披露情况分梯队来看,这种趋势仍然十分明显。截至2021年H1,港股上市公司在管规模TOP5的管理面积均值为4.6亿平方米,TOP5-10的在管面积均值约2.1亿平方米,TOP11-20的在管面积均值约1.0亿平方米,TOP21-30和TOP31-40在管面积均值分别为0.4和0.2亿平方米。从数据分布情况看,整体呈现出一种“长尾效应”,头部企业凭借突出的规模优势,赢得更高的市场认可和期待。而小型物业企业的关注度进一步弱化,即使在资本市场,中小型企业亦不再稀缺,中小企业需要凭借自身的特色和细分领域的优势来实现自身价值。图:2021H1物业服务港股上市公司在管面积分梯队统计情况2021年,由于政策调控对房地产企业的影响,部分上市物企凭借资金优势,通过收并购等手段,让企业在管面积得到快速提升,行业内也出现了罕见的“蛇吞象”的现象。从一级市场看,2021年全年共有13家物业企业登陆港股市场。累计融资金额约106亿港币,而在递表阶段的企业还有20家,这20家企业如无重大变化,明年也将陆续登陆港股市场,届时港股上市物企将超70家。尽管今年资本市场物业板块整体呈现理性回归,上市热度走低的趋势,但反观物业行业本身,其行业基本属性未变,物业服务企业,尤其是规模大、成长性好、盈利能力强、特色突出的企业依然具有长期投资价值。根据中指数据CREIS·物业版(点击试用),2021年物业行业规模将超270亿平,行业总收入将突破6750亿,行业空间依然巨大。上市物业服务企业也积极发展,以2021年中报数据来看,各家企业规模与业绩不断提升(点击查看),高增长的发展逻辑不变。并且行业集中度进一步提升,二八效应显现,也是行业加速发展的一种反映,因此物业板块的长期投资价值依然可期。(2)股价短期下挫,从长期看有助于板块长期运行和投资者入场有波动才会有交易,物业股前期涨幅较大,资本套现难免导致板块短期较大波动,但是行业长期向好因素不变,从上市企业毛利润来看,根据2021年中报数据,毛利率TOP10的上市企业,其毛利率均超35%,而净利率TOP10企业的净利率最低也为19.3%,盈利能力远超行业均值。在行业长期向好、增长逻辑不变的情况下,短期估值下跌,恰为投资者入场的良好机遇。3、严守品质大关,满意度建设和智能化建设成发展趋势从满意度建设方面看,每一家物业服务企业的本质和初心都是“做好服务”,脱离了服务品质来“谈规模、谈效率”,将对企业自身发展造成严重的负面影响。过去一年,疫情强化并加速了物业管理行业升级,同时推升了业主对物业服务预期,疫情常态化后,物业服务满意度已开始面临一定下行压力。物业服务满意度研究显示,整体满意度评价的“木桶效应”明显,企业应该及时补足服务短板,避免因个别服务端口表现不佳,从而影响全局。随着物业管理行业进入“高质量”发展阶段,物业服务企业在“投诉处理”一项上表现欠佳,需要快速提升。首先,进行社区宣传,使业主明确认知物业服务企业的服务边界;其次,企业应充分从业主出发,对相关投诉及时给到合理的解决方案,避免业主负面情绪产生;最后,利用科技手段提升问题相应速度和解决效率,持续提升企业的专业水平和品质。从智能化建设方面看,物业管理行业智能化毫无疑问是当前行业发展的重要趋势。首先,处于平台高速发展期的物业服务企业普遍采用标准化运营及加大科技系统投入的方式以提升物业单位面积的运营效率,达到降本增效的目的;其次,随着大数据、物联网、人工智能等技术逐渐进入社区生活,社区智能化已经是大势所趋,增值服务如何依托科技赋能高效开展已成为业内关心的重点。随着技术的普及,物业服务企业未来或将发展成一个大数据资源整合平台,整合商家数据、消费数据等等,并挖掘住户的潜在需求并提供相应增值服务,实现资源的优化配置,行业发展空间广阔,前景充满想象。作为社会基层治理的坚定基石,物业服务链接着美好生活服务的“最后一公里”,而除去传统“四保一服”的基础物业服务,多元化增值服务业务更能有效满足“日益增长的美好生活需要”,其在未来的重要性自然不言而喻。首先,对美好生活的追求持续催生增值服务需求,增值服务未来市场空间潜力巨大。随着我国社会经济的转型升级、快速发展,城镇居民的购买力也在不断增强,消费升级推动了社区生活服务在商业模式、服务供给上的持续攀升,作为深入社区、近距离接触业主并了解业主需求的物业服务企业,也更容易获得业主的认可,让业主愿意为优质的增值服务买单。其次,增值服务的业务场景未来将更加多元化,从生活、工作逐渐延伸至交通、娱乐,从社区不断扩展至城市。随着物业服务的边界逐渐被突破,围绕业主生活、工作的常规服务场景,已逐步延伸至交通、学习、休闲娱乐、公共服务等“新型”场景,场景的多元化同样也能为物业服务企业带来新的增值服务发展机遇。此外,在今年全国两会上,“碳达峰”和“碳中和”首次被写入政府工作报告,“双碳”目标下,物业管理行业的低碳转型与可持续发展同样也受到了高度关注。物业企业可以通过开展垃圾分类处理、推广节能产品、推进智能化社区建设等绿色增值业务,进一步拓展服务场景边界,为建设资源节约型、环境友好型和谐社会作出重要贡献。再次,物业企业开展增值服务业务无法全面开花、面面俱到,要结合企业资源禀赋有所取舍。不管企业规模体量多大、资金如何富余,其总的资源资本仍然是有限。若物业企业在还未把当下已开展的增值服务做大做强的情况下,就冒然布局进入另一项业务领域,牵扯额外的人力物力财力投入其中,很大概率会让企业“拣了芝麻丢了西瓜”,得不偿失。物业企业应结合自身资源禀赋及战略诉求,筛选出适合自己开展的增值服务,有所取舍而非面面俱到。最后,未来物业服务企业开展增值服务的业务模式将会更加成熟,客户也能享受到更为优质、完善的服务。随着整个行业对于增值服务业务的系统性推进,企业在业务类型、经营模式和满足消费者心理预期等方面,也将更加趋于成熟和理性。物业企业基于不断累积的运营经验,试错成本有效降低,经营效益进一步提升,客户也能为此享受到更为优质的服务。品牌觉醒与品牌焕新的时代已经来临,新时期不同规模体量的物业企业在品牌建设方面面临着不同的选择,找到一条属于企业自身合适的品牌发展道路是关键。从品牌的整体建设来看,不论什么类型的物业服务企业,要想成功打造自己的品牌影响力,一定要重视基础服务的标准化,增值服务的个性化以及品牌定位的差异化,成功塑造消费者心中的品牌形象。同时,需要加强子品牌建设,提高自身的专业服务能力,形成市场竞争力。
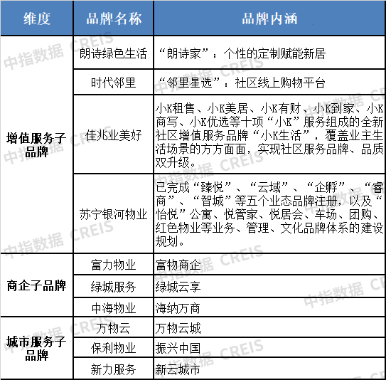
展望未来,多元子品牌会成为未来品牌建设的重要方向。物业服务企业一方面将加大社区增值服务品牌建设,出于以下几个原因:一是社区增值服务已成为拉动企业业绩增长的重要引擎,在未来拥有广阔的溢价空间;二是建设社区增值服务子品牌有助于改变业主对于传统物业的“刻板印象”,帮助物业公司展示专业形象,促进服务开展;三是社区增值服务通常涉及团购、家政等需要持续服务的业务,通过品牌建设能够增加用户粘性和忠诚度。另一方面随着管理业态的不断丰富,细分业态的子品牌建设也将更加多元。预计仍然会主要围绕两大方向进行,一是商写类子品牌,二是城市服务子品牌,最终形成以住宅物业和基础服务为中心,多业务、多业态子品牌协同发展的品牌生态体系。
本文来源于微信公众号“中指研究院”;智通财经编辑:文文。