本文来自“CITICS宏观研究”,作者诸建芳、崔嵘。
核心观点
3月非农就业减少具有典型的公共卫生事件特征,但存在严重低估。预计二季度将是美国失业率的“历史高点”,下半年将明显回落,未来1-2年仍处于中期上行趋势。
事项
美国3月非农就业人数减少70.1万,预期减少10万,前值增加27.5万;失业率4.4%,预期3.8%,前值3.5%。
正文
3月非农就业出现十年来首次负增,失业率大幅反弹。3月非农就业人数减少70.1万,为近十年来首次负增长,此前12个月平均增长19.6万。从下降幅度来看,已经接近08年金融危机时期的最低点-80万。3月失业率为4.4%,相对上月大幅反弹0.9%,为自1975年以来最大的单月环比增幅。
此次就业减少具有典型的公共卫生事件特征。1)行业分布上:2/3的就业下滑来自于娱乐休闲和酒店行业(就业减少45.9万),其中餐饮行业就业减少41.7万,住宿行业就业减少2.9万,这与公共卫生事件对服务业的显著冲击有关。2)就业结构上:临时解雇人数比上个月增长了一倍,永久性失业人数几乎未变。同时五周以内的失业人数增加了150万人,而失业超过五周的人数却在减少,这也充分体现3月就业减少主要是由于公共卫生事件冲击造成的短期结构性失业。
3月非农数据仍然严重低估了公共卫生事件的影响。由于美国BLS调查数据的采样时间为每月12日当周,此次公布的家庭调查数据采样时间为3月8日-3月14日,企业调查中也有超过70%的数据在这一时间获得。考虑到美国政府最早是在3月14日宣布进入国家紧急状态,3月19日才陆续有部分州发布了“居家隔离令”,所以主要的经济活动减少发生在3月中下旬,这从3月后两周急速上升的首次申请失业金人数也可以得到验证,因此3月就业数据严重低估了公共卫生事件和防控措施对经济的影响,预计该影响将主要在二季度体现。
二季度将出现美国失业率的“历史高点”,经济增速的“历史深坑”。我们认为4月大概率仍会维持当前的严格防控措施,这意味着公共卫生事件的影响将贯穿整月,预计4月非农就业将出现更大幅度的减少。按照目前首次申请失业金人数估算,持续四周找不到工作即被记为失业,4月份就业人数将大幅减少1000-1500万。目前总就业人数为1.65万亿,对应的失业率将达到10%-15%,这会超过08年金融危机时期最高的失业率水平。保守情形下,即便公共卫生事件在6月底得到基本控制,5-6月份的就业仍会受到显著影响,失业率将在二季度维持10%左右的水平,在此背景下预计二季度美国GDP同比增速将在-5%左右。
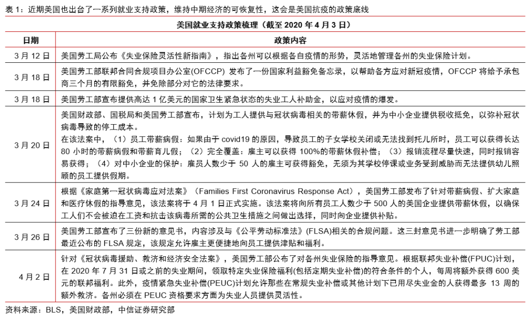
预计美国失业率将在下半年明显回落,但未来1-2年仍处于上行趋势。我们认为就业将是未来的政策重心,近期美国也出台了一系列就业支持政策,保证居民和企业短期资金需求,维持中期经济的可恢复性,这会是美国应对公共卫生事件的政策底线,因此我们对三四季度美国经济的修复并不悲观。预计美国失业率将在下半年明显回落。在2019年底外发的《2020年美国失业率出现拐点的可能性》(2019-12-22)中,我们提示关注未来1-2年美国失业率拐点出现的风险。当前我们认为公共卫生事件的冲击会使得失业率短期快速攀升,经济衰退提前到来,但在政策托底的情形下,公共卫生事件对就业造成的更多是一次性快速调整,之后将延续我们中期对于美国经济和就业的判断,失业率仍将处于上行趋势。





(编辑:林喵)